Capacitances for external RTC crystal in LPC4088

cancel
Showing results for 
Show  only  | Search instead for 
Did you mean: 

Capacitances for external RTC crystal in LPC4088

Jump to solution
3,165 Views
kruftun
Contributor I

Could you recommend capacitances for external RTC crystal in LPC4088?

There is app note for it?

Labels (1)
0 Kudos
Reply
1 Solution
3,146 Views
xiangjun_rong
NXP TechSupport
NXP TechSupport

Hi, Roman,

I think that it is okay to use 12.5pF capacitors, the capacitor value takes effect on the crystal clock frequency slightly. But there is not a formula to calculate the capacitor effect, you have to use a frequency meter to get the actual clock frequency.

Pls refer to the application note,it discusses the capacitor effect on the crystal clock frequency with experiment.

https://www.nxp.com.cn/docs/en/application-note/AN13057.pdf

Hope it can help you

BR

XiangJun Rong

 

 

View solution in original post

0 Kudos
Reply
3 Replies
3,160 Views
xiangjun_rong
NXP TechSupport
NXP TechSupport

Hi, Roman,

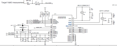
I think you can refer to the design of LPC43xx, the two capacitors value of RTC are 18pF, you can use the 18pF capacitors.

Hope it can help you

BR

Xiangjun Rong

 

 

 

xiangjun_rong_0-1614839819592.png

 

0 Kudos
Reply
3,151 Views
kruftun
Contributor I

Hi,
Thank you for answer. For example if crystal 32.768kHz with load capacitance 12.5 pF that 18pF capacitors will be right choice? May be there is some equation for capacitors calc?

0 Kudos
Reply
3,147 Views
xiangjun_rong
NXP TechSupport
NXP TechSupport

Hi, Roman,

I think that it is okay to use 12.5pF capacitors, the capacitor value takes effect on the crystal clock frequency slightly. But there is not a formula to calculate the capacitor effect, you have to use a frequency meter to get the actual clock frequency.

Pls refer to the application note,it discusses the capacitor effect on the crystal clock frequency with experiment.

https://www.nxp.com.cn/docs/en/application-note/AN13057.pdf

Hope it can help you

BR

XiangJun Rong

 

 

0 Kudos
Reply