use of 50Mhz external reference clock in k60

cancel
Showing results for 
Show  only  | Search instead for 
Did you mean: 

use of 50Mhz external reference clock in k60

3,688 Views
arunkumar1989
Contributor I

Hello,

We plan to remove the 50Mhz crystal from our design,will it cause any problems with our core MCU(MK60FN1MOVLQ15)

There is a 12Mhz crystal present already and we plan to run the controller with the following modules enabled.

There will be two PLLs used,96Mhz for USB and 150Mhz for normal operations

We plan to use :

Ethernet

USB (with 96Mhz PLL)

SD card

Two UART modules

PWM modules

DMA modules

Thanks in advance,

Arun

Labels (1)
0 Kudos
Reply
8 Replies

3,060 Views
apanecatl
Senior Contributor II

As Mark mentioned, you need a 50MHz clk signal to feed the Ethernet module in RMII however there are available Ethernet PHYs that provide a reliable 50MHz reference clock signal for this purpose. These PHYs of course need a XTAL or resonator to provide them with a reference clock signal.

3,060 Views
arunkumar1989
Contributor I

I see,thanks guys,Mr Pedro could you please point me to these PHYs  ICs which have a separate reference clock.

The one which is used in the K60 tower boards takes XTAL as an input.

Thanks,

Arun

0 Kudos
Reply

3,060 Views
cutworth
NXP Employee
NXP Employee

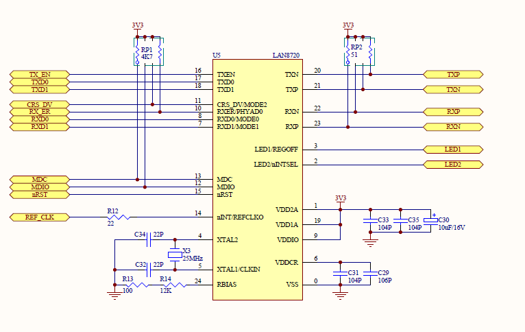
You can use LAN8720, it can take a 25MHz crystal and output 50MHz for MCU.

pastedImage_0.png

0 Kudos
Reply

3,060 Views
apanecatl
Senior Contributor II

I was referring to that type of PHY: KSZ8081RNACA; and as I mentioned it needs an external clock signal provided either by an XTAL or resonator. I am not certain there is any PHY with an internal clock generator that saves you using an external XTAL/resonator

0 Kudos
Reply

3,060 Views
arunkumar1989
Contributor I

We am having another doubt here,MrPedro

We are planning to use the KSZ8041NL Ethernet phy(The same , which is used in the TWR-SER)

This is the first time we are using Ethernet,so we have a few quires understanding the connections in the tower board:

We are planning to use in RMII mode.

1.     If we provide an external reference clock of 50Mhz to the Ethernet PHY(pin 9), then there is no need to provide the XTAL signal from the K60 MCU also?

        Currently we have disabled the 50Mhz oscillator in code warrior.and we keep getting this warning.Please refer to the image.Is it acceptable to ignore this warning there        is already an external reference clock providing the signal to the Ethernet PHY IC?

Capture.PNG.png

2.     As we are using RMII mode,there is no need fro RXD3,TXD3,RXD2,TXD2,(pin 13,14,26 and 27)so can we leave these pins in open connection or should we ground these pins?

Thanks in advance,

Arun

0 Kudos
Reply

3,060 Views
apanecatl
Senior Contributor II

To successfully synchronize the PHY and Ethernet module with the same clock signal so, if you provide the KSZ8041NL with a 50MHz signal make sure that same signal is fed to the K60's Ethernet CLK_IN pin, which is independent from the core and system clock.

0 Kudos
Reply

3,060 Views
arunkumar1989
Contributor I

Yes sir,we figured that out eventually.Currently we are going to use a clock buffer(NB2304AI1HDR2G) to give the same clock signal to the MCU and the Ethernet PHY..

0 Kudos
Reply

3,060 Views
mjbcswitzerland
Specialist V

Hi Arun

If you use Ethernet and RMII mode you need to use the 50MHz clock to synchronise the Kinetis to Ethernet PHY otherwise it won't be able to operate reliably.

Regards

Mark

Kinetis: µTasker Kinetis support

K60: µTasker Kinetis TWR-K60N512 support / µTasker Kinetis TWR-K60D100M support / µTasker Kinetis TWR-K60F120M support

For the complete "out-of-the-box" Kinetis experience and faster time to market

0 Kudos
Reply