how i can toggle led using external interrupt ?

cancel
Showing results for 
Show  only  | Search instead for 
Did you mean: 

how i can toggle led using external interrupt ?

1,030 Views
mesdouaabderraz
Contributor III

using the FRDM-K82F kit, I take the example available about input interrupt.  in the following path in my K82F’s SDK Folder:

"SDK_2.2_FRDM-K82F.zip\boards\frdmk82f\driver_examples\gpio\input_interrupt".

But I can not connect my external button (Not the button available on the kit) . I do not know if I was wrong on the pine where I must plug the button (i used PORTA1). Or else I skipped a step in my code Which you will find enclosed.

Please if anyone can help me, by Specifying the steps required for programming, Or he has an example of code withe toggle pine.

It is for an urgent project, 

Thank you for replying quickly please.

Iva Dorazinova

Erich Styger

@IvanRuiz

Original Attachment has been moved to: input_interrupt.rar

Tags (1)
0 Kudos
Reply
1 Reply

870 Views
Robin_Shen
NXP TechSupport
NXP TechSupport

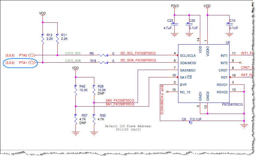
You just need to modify the code refer the image shown below:

PTA1 input_interrupt SDK_2.3.0_FRDM-K82F.jpg

But you need to notice the PTA1 is connect to FXOS8700CQ. And this pin is default as JTAG_TDI function.

PTA1 FRDM-K82F.jpg

PTA1 ALT7 default JTAG_TDI.jpg

Best Regards,

Robin

 

-----------------------------------------------------------------------------------------------------------------------
Note: If this post answers your question, please click the Correct Answer button. Thank you!
-----------------------------------------------------------------------------------------------------------------------

0 Kudos
Reply