I have two microcontollers programmed such that when you press a button on one, it will send a message to the other to turn on a light. The message is sent via an interrupt on the button, but the communication only works one way. As in, if I set them both up to run, I can press the buttons on MCU 1 to turn on the lights on the MCU 2, but when I press the button on MCU 2, the light will not turn on on MCU 1. In fact, whichever MCU I press the button on first after running will work until I press a button on the other MCU, then the communication no longer works in either direction.


I have a breakpoint set shortly after the MCU receives the message, and it will always stop at this breakpoint after pressing a button on the other MCU... but once I press a button on the receiving MCU, neither MCU will break after a button is pressed. I don't know if there is possibly a problem with the initial hardware setup before my code runs, but does anyone have an idea of why the message can only be distributed one direction?
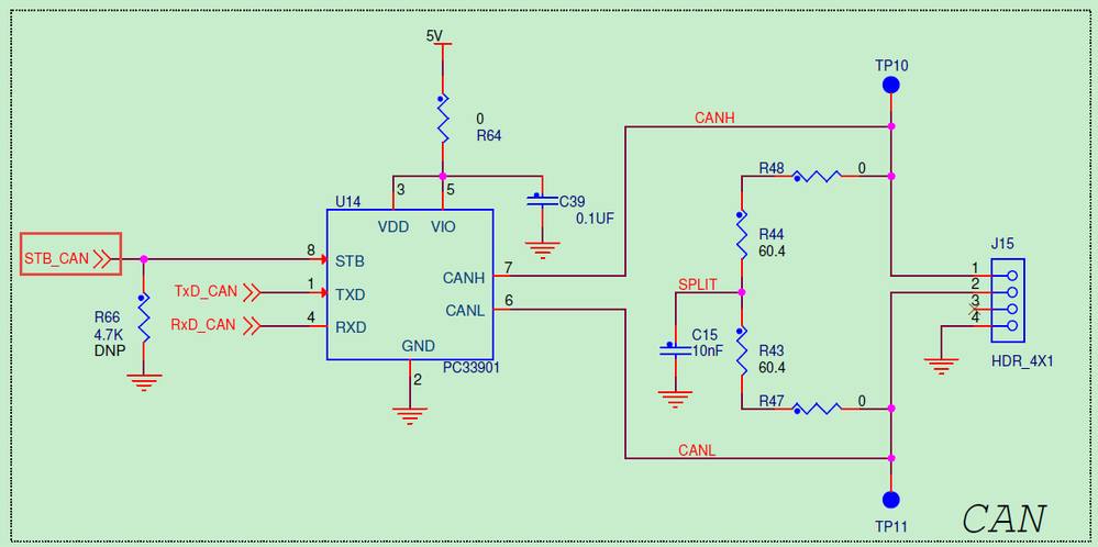
My project is attached below:
Thank you,
Tyler