TRK-KEA128 LIN Master H/W Configuration

cancel
Showing results for 
Show  only  | Search instead for 
Did you mean: 

TRK-KEA128 LIN Master H/W Configuration

2,479 Views
ScottKerstein
Contributor III

Hello,

What's the recommended hardware configuration for getting the TRK-KEA128 to function as a LIN Master?  I'm thinking R61 needs to be populated.  I'm using example LIN Master code found in KEA128_LIN_Master folder C:\nxp\FSL_LIN_2.x_STACK_Package_4.5.9\Examples\Kinetis\KEA128.  I'm not getting LIN Master communications with the board as shipped.

Thanks for your help, in advance.

Scott

pastedImage_1.png

Labels (1)
0 Kudos
Reply
3 Replies

2,058 Views
kerryzhou
NXP TechSupport
NXP TechSupport

Hello Scott Kerstein,

    You can add the R61, or enable the internal pullup in PTB0 by configuring:

  PORT_PUE0 |= 1<<8; // pullup is enabled for port B bit0.

   Actually, we have test the LIN function between two TRK-KEA128, one is as master, another is as slave.

  Master code is:

C:\nxp\FSL_LIN_2.x_STACK_Package_4.5.9\Examples\Kinetis\KEA128\KEA128_LIN_Master

Slave code is:

C:\nxp\FSL_LIN_2.x_STACK_Package_4.5.9\Examples\Kinetis\KEA128\KEA128_LIN_slave

You can use two TRK-KEA128, one is downloaded LIN master, anther is downloaded LIN slave, then test again.

Any question, just let me know!


Have a great day,
Kerry

-----------------------------------------------------------------------------------------------------------------------
Note: If this post answers your question, please click the Correct Answer button. Thank you!
-----------------------------------------------------------------------------------------------------------------------

2,058 Views
madhusandeept
Contributor I

Hello Kerry,

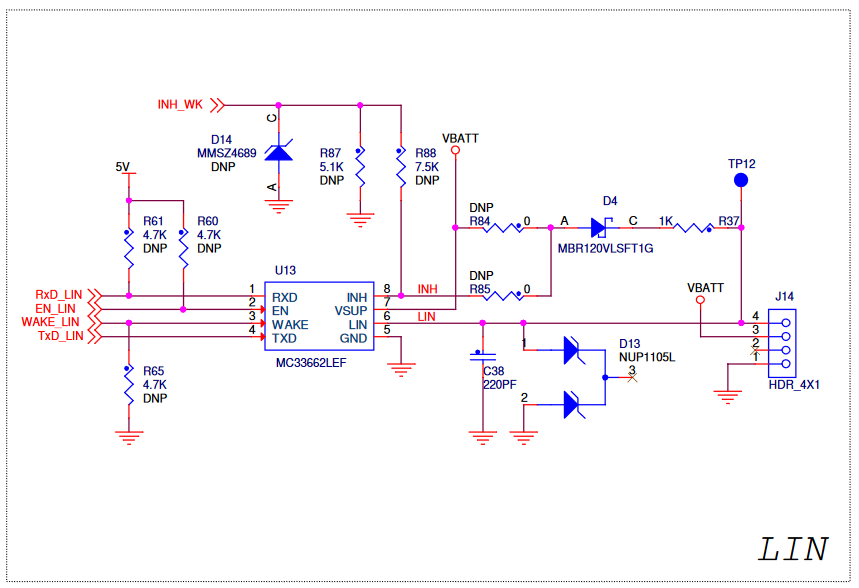
We got the KEA board working with populated R84, R85, R61 and I enabled EN_LIN and WAKE_LIN from software.

I am trying to port the code to K66 controller. Is there any configuration I have to do in extra than for KEA128? 

With K66:

pastedImage_2.png

With KEA128:

pastedImage_3.png

0 Kudos
Reply

2,058 Views
kerryzhou
NXP TechSupport
NXP TechSupport

Hello Sandeep Thota,

   About the K series LIN code, you can refer to this code:

https://community.nxp.com/servlet/JiveServlet/download/419100-1-277824/uart-val-code.7z.zip 

Our AE team provided the UART validation code for your reference, which is for 120MHz part, but should be general across all K serials because UART modules are the same.

You can refer to the above validation code, it includes the LIN code.

Wish it helps you!


Have a great day,

Kerry

-----------------------------------------------------------------------------------------------------------------------
Note: If this post answers your question, please click the Correct Answer button. Thank you!
-----------------------------------------------------------------------------------------------------------------------

0 Kudos
Reply