Hi,
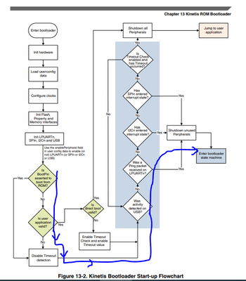
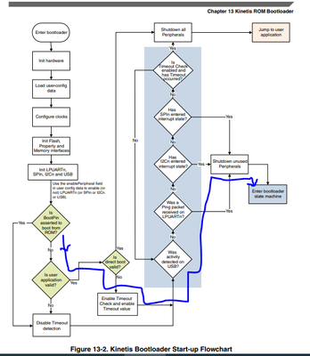
When I looking at the Kinetis Bootloader Startup-up Flowchart, I have few questions regarding,
1) In KL27 Sub-Family Reference Manual (chapter 13.3.4, p.181), there's a decision box with "Is direct boot valid?" and "Enable Time out check and Enable Time out value" How is these determined what makes it.
2) Below flow chart I want to know how we are going to enter Boot loader state machine through as shown in the path,
Boot pin asserted? No -------> Is user application valid ? No -------> Disable timeout detection ----> Boot loader state machine

3) Below flow chart I want to know how we are going to enter Boot loader state machine through as shown in the path,
Boot pin asserted? No -------> Is user application valid ? Yes -------> Is direct Boot valid? No -----> Enable timeout detection ----> Boot loader state machine
How we are going to configure/ write a code for this flow of entering to the Boot loader state machine

Thanks in advance,
Regards,
Ravikumar.