Start with TWR-K60N512

cancel
Showing results for 
Show  only  | Search instead for 
Did you mean: 

Start with TWR-K60N512

1,997 Views
jirikral
Contributor I

Hello,

I have kit TWR-K60N512 Rev. D and I want to use IAR Embedded Workbench IDE.
I installed drivers (PEMicro USB Serial Port, WinDriver, Open Source BDM-Debug Port).
 
When I download a program I confirm
 
"Old OSJTAG/OSBDM firmware has been detected. The embedded firmware needs to be in bootloader mode to update. Please unplug the USB cable, insert a jumper on the 2-pin bootloader header (connecting JM60 IRQ to ground), and reconnect the USB cable."
 
While using Firmware Update and Architecture Selection Utility (PE micro) and again ends Confirm  "...... the 2-pin bootloader header (connecting JM60 IRQ to ground) ......."
 
According to the scheme must be shorted header J10, but for such a kit is not. I believe that this is the J12, but even after shorting to get away. Please ask me.

Thanks in advance,

Jiri

0 Kudos
Reply
3 Replies

1,755 Views
jirikral
Contributor I

I have found and used J10. Currently I made progress in such a way that I have in Device Manager files:

- Jungo (WinDriver)

- LibUSB-Win32 Devices (OSBDM/OSJTAG - Debug Port (http://www.pemicro.com/osbdm)

- Ports (COM a LPT) (OSBDM/OSJTAG - CDC Serial Port (http://www.pemicro.com/osbdm, http://www.pemicro.com/opensda)(COM23)
Whole action terminated with notice that the device is connected and is working correctly.

Furthermore, I am not successful. I try to download sample project GPIO from examples in IAR Embedded Workbench IDE, version 7.30. In the project I have set Options - Debuger - PE micro – OSJtag. Then I proceed with “Make”, nevertheless, when I try download I get the notice “The flash loader program reporte an error“. Then I click Enter and further notice “A fatal error has occurred. The debugger will terminate.“

Please could you help me?

0 Kudos
Reply

1,753 Views
kerryzhou
NXP TechSupport
NXP TechSupport

Hi Jiri Kral,

   Did you install the PE driver?

  Follow P&E Microcomputer Systems: Over 30 years as an Industry leader in Embedded Systems Development Tools... 

  Beside, please use my attached TWR-K60N512 sample code, and try again.

If you still have problem, please also attached your problem picture.


Have a great day,
Kerry

-----------------------------------------------------------------------------------------------------------------------
Note: If this post answers your question, please click the Correct Answer button. Thank you!
-----------------------------------------------------------------------------------------------------------------------

0 Kudos
Reply

1,752 Views
kerryzhou
NXP TechSupport
NXP TechSupport

Hi Jiri Kral,

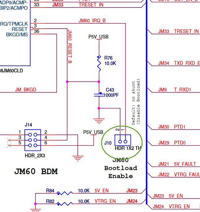
     In TWR-K60DN512 REV D, you should also use J10, not J12, J10 is the bootloader enable interface.

   Please refer to this schematic:

http://cache.nxp.com/files/32bit/hardware_tools/schematics/TWR-K60N512-SCH_D.pdf?fpsp=1&WT_TYPE=Sche... 

pastedImage_2.png

Please follow the notification, do the according operation in J10.

Wish it helps you!

If you still have question, please contact me!


Have a great day,
Kerry

-----------------------------------------------------------------------------------------------------------------------
Note: If this post answers your question, please click the Correct Answer button. Thank you!
-----------------------------------------------------------------------------------------------------------------------

0 Kudos
Reply