Hi Durgesh,
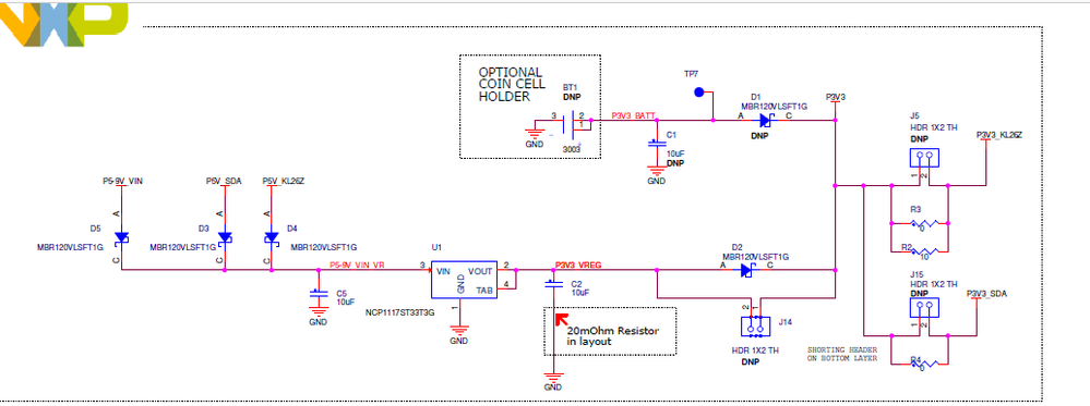
I agree with Mark, you can refer to the FRDM-KL26 board, just connect the backup voltage to the VDD.

Wish it helps you!
Have a great day,
Kerry
-----------------------------------------------------------------------------------------------------------------------
Note: If this post answers your question, please click the Correct Answer button. Thank you!
-----------------------------------------------------------------------------------------------------------------------