Hi Dudi,
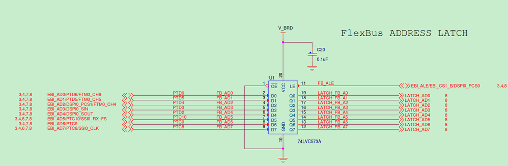
In general, the Flexbus without using FB_CLK signal, which is just a asynchronous bus.
It just using FB_ALE rising edge to latch the address signals, such as TWR-K20D72M board using 74LVC573A latch device:

Wish it helps.
Have a great day,
Ma Hui
-----------------------------------------------------------------------------------------------------------------------
Note: If this post answers your question, please click the Correct Answer button. Thank you!
-----------------------------------------------------------------------------------------------------------------------