Hi jun,
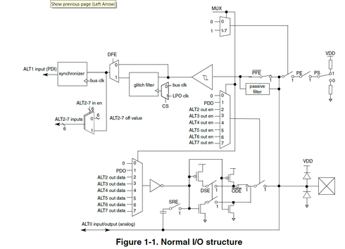
1. You can refer to this picture. This is KE16Z pin structure. But I think KM35 is similar to it.

2. The functions apply across all digital pin muxing modes and individual peripherals do not override the configuration in the Pin Control register. For example, if an I2C function is enabled on a pin, that does not override the pullup or open drain configuration for that pin.
Regards,
Jing