Hi Sara,
I checked Segger J-Link Plus tool web, which doesn't provide the virtual serial feature.
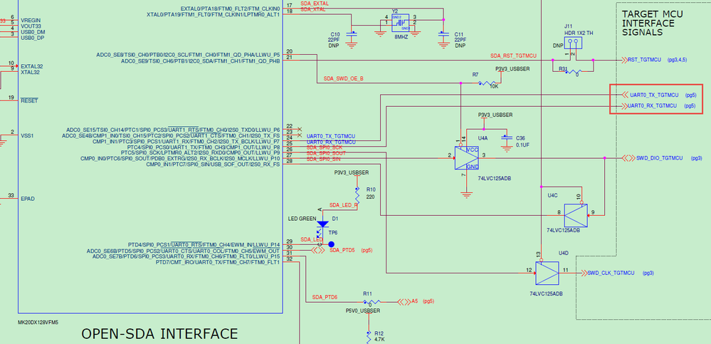
If you are using FRDM-KL03Z board, customer could use on board Opensda debugger tool.
That debugger tool provide USB virtual serial port and with UART pins connects with KL03 chip:

Thank you for the attention.
Have a great day,
Ma Hui
-----------------------------------------------------------------------------------------------------------------------
Note: If this post answers your question, please click the Correct Answer button. Thank you!
-----------------------------------------------------------------------------------------------------------------------