Hi.
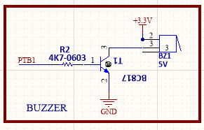
I am working with the "thread_router_eligible_device" example code on the FRDM-KW41Z board. I connected a buzzer to the A4 pin (PTB1) in the j4 header. The buzzer circuit I installed is the same as the infrared led circuit in the FRDM-KW41Z-SCH schematic file (I put buzzer instead of LED). However, for being I a bad software developer :smileysad:, I am having trouble with the software I wrote to run the buzzer.
As a reference, I first looked at the example simple_pwm and edited these codes to run the buzzer. However, these codes are not correct for use in the "thread_router_eligible_device" example. Because the code in the "thread_router_eligible_device" example has a much more complex structure and layout. For this,I think it would be the best example of LED codes to run the buzzer in the "thread_router_eligible_device" example. I studied the LED codes and tried to get a result, but it was a very difficult process and as a result I made sound. But since this is a very bad code, the device did not work stable and always gives a hardfault error.
How can I run the buzzer as a stable without disrupting the "thread_router_eligible_device" example code?
What are your recommendations? Which directives do I need to follow?
