Hello,
My name is Christopher Corley and I am a Computer Engineering student at the University of Central Florida. I would like to use this screenshot in my senior design document with your permission:

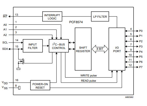
This is a image from your PCF8574 data sheet: https://www.nxp.com/docs/en/data-sheet/PCF8574_PCF8574A.pdf
I am using this to reference the architecture of the device and will not use it for anything more than research.
Thank you kindly,
Christopher Corley