Hi ALL
I am evaluating PCA9698DGG, but PCA9698DGG is not working.
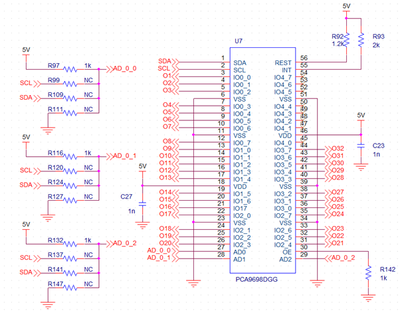
You can see the waveform and schematic as like below.

The waveform capture conditions are below.
- SCL frequency : 400KHz
- Slave address 0x4E
- Command register : 0x08
- Data : 0xFF
- OE pin : GND
- MCU : ATMEGA128

Some strange thing is that SDA signal is very fast drop down after received ACK.
Also, I had changed SCL frequency and Slave address, but result is same.
Could you please help this issue?
Best regards.
JH Kim