NVT2002

cancel
Showing results for 
Show  only  | Search instead for 
Did you mean: 

NVT2002

1,801 Views
Pjanek
Contributor I

HI NXP team,

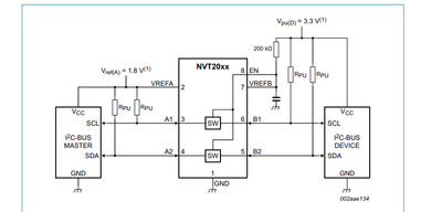
I have to translate the signal from 5V to 1.8V, I have connected the VrefB- 5V and VrefA-1.8V

Question - 

Will it make any problem if I connect high-side portion to the I2C master and connect the low-side to I2C device ?

because I see in Application notes and Datasheet information show the low-side portion of the chip to be connected to the I2C master, while the high-side be the I2C device.

Pjanek_0-1621217864014.png

Thank you

 

0 Kudos
Reply
2 Replies

1,790 Views
JozefKozon
NXP TechSupport
NXP TechSupport

Hi Pjanek,

no, there is no issue. You can connect I2C master on high side. Please note, that EN is controlled by the Vref(B) logic levels.

With Best Regards,

Jozef

0 Kudos
Reply

1,676 Views
PhenixYu
Contributor I

Hello Kozon,  I also use the design, which is I2C master(NXP MCU 5V) on VerB, I2C device(3V3) on VerA, but I have one issue, which is as below: when I2C master send the message to the device, I found that the VerB side waveform is normal, but on VerA side, the waveform is distorted , and the high level(3V3) cannot be down to low level(0V) quickly, could you please help me resolve the issue? Thanks a lot!

0 Kudos
Reply