How to connected this part(TJA1443A)

cancel
Showing results for 
Show  only  | Search instead for 
Did you mean: 

How to connected this part(TJA1443A)

1,601 Views
eskim
Contributor I

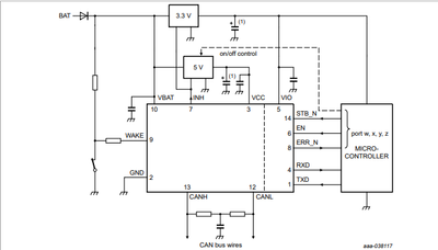
I was find application hint's in NXP

But I can't see anything

So, I was come here..

 

first, I want to get application hint's about TJA144A

Datasheet is not detailed 

I can't understand 'INH' pin how design this part? Is it regulator enable control pin?

 

I want to this pins features and get detialed schematic..

0 Kudos
Reply
1 Reply

1,591 Views
guoweisun
NXP TechSupport
NXP TechSupport

guoweisun_0-1654776797497.png

guoweisun_1-1654776899384.png

Combination with above two pictures to use the INH.

0 Kudos
Reply