Problems with debugging

cancel
Showing results for 
Show  only  | Search instead for 
Did you mean: 

Problems with debugging

Jump to solution
6,399 Views
bernardinoruizg
Contributor I

Hello,

 

I am trying to debug my new project using CodeWarrior for MCU v10.6 and I am not able to debug it. I am trying to program HCS08 MCUs (MC9S08SG8 or SG32) with my USB Multilink Universal FX, but everytimeI need to program the microcontroller (on run or debug) I must power off and power on the power supply. When I try to debug, it seems to be hanged and when I click any option (pause, reset,...), I get the message: "Target request failed: HC/RS/S12Z GDI Protocol Adapter : Stop failed. Non Fatal Error."


Could anybody help me? Thank you in advance!!

Labels (1)
0 Kudos
Reply
1 Solution
5,732 Views
Rick_Li
NXP Employee
NXP Employee

Hi Bernardino ruiz gonzalez,

I'm sorry for my delay replying.

if your problem still there, then, could you please upload one of your classic CW project and the ported project here for further investigating.

the problem should be caused by some problem when imported.

View solution in original post

0 Kudos
Reply
8 Replies
5,732 Views
Rick_Li
NXP Employee
NXP Employee

when debugging a new created project (without adding your own code), is the problem ("Target request failed: HC/RS/S12Z GDI Protocol Adapter : Stop failed. Non Fatal Error.") still there?

0 Kudos
Reply
5,732 Views
bernardinoruizg
Contributor I

No, there is no problem when I try to debug a new blank project.

The issue is that I am not creating a new code, but I am trying to port a classic CodeWarrior project into the new Eclipse IDE. All my projects were developed in the CodeWarrior v6.2 and debugged with PEMicro USB Multilink Interface. Everything works! Now I am trying to port my base software into the CodeWarrior v10.6 and debug it with USB Multilink Universal FX. I create a new project and attach the files I need. I don't know if I am doing what I am supposed to do or I need aything else.

0 Kudos
Reply
5,733 Views
Rick_Li
NXP Employee
NXP Employee

Hi Bernardino ruiz gonzalez,

I'm sorry for my delay replying.

if your problem still there, then, could you please upload one of your classic CW project and the ported project here for further investigating.

the problem should be caused by some problem when imported.

0 Kudos
Reply
5,731 Views
bernardinoruizg
Contributor I

Hi Yong Li,

I attach an example of classic project and another of eclipse project. Both attachments have 2 folders: the project and the base software (a folder with common files).

Thank you for your interest

0 Kudos
Reply
5,728 Views
Rick_Li
NXP Employee
NXP Employee

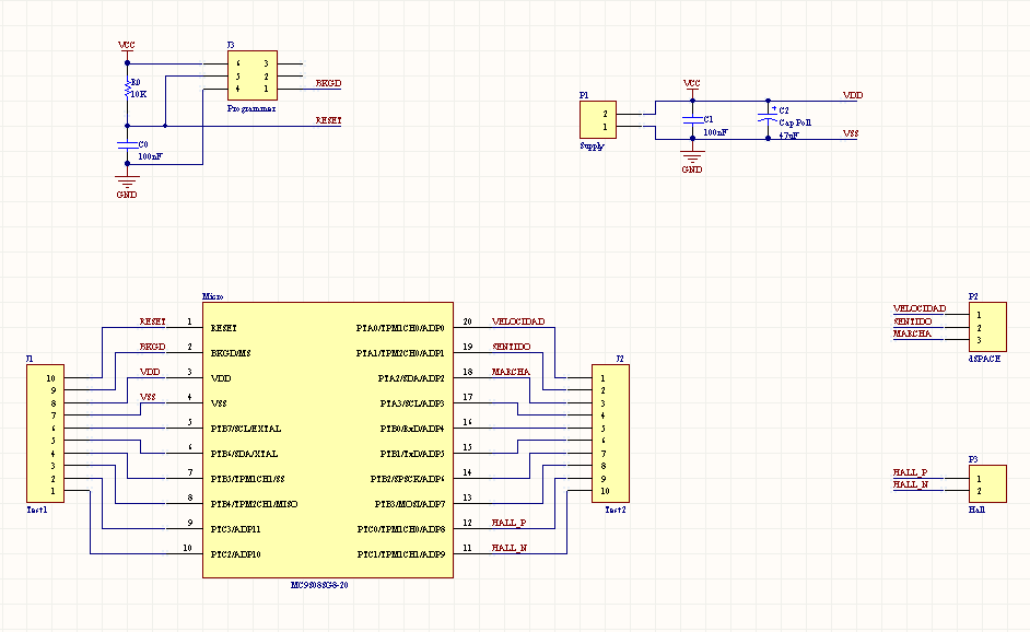
could you please check your schematic to see if RESET pin is properly connected.

the attached is a schematic for a demo board of MC9S08SG32 for your reference.

for your second problem, could you please upload an screen-shot for investigation?

0 Kudos
Reply
5,728 Views
bernardinoruizg
Contributor I

I think RESET pin is connected ok. I have attached the schematic of the board where I am testing the code.

I have also attached the error message I get when I try to debug.

Schematic.bmpCodewarriorDebugError.jpg

0 Kudos
Reply
5,728 Views
Wlodek_D_
Senior Contributor II

Hello,

Thank you for your post, however please consider moving it to the right community place (e.g. CodeWarrior Development Tools ) to get it visible for active members.

For details please see general advice Where to post a Discussion?

Thank you for using Freescale Community.

0 Kudos
Reply
5,728 Views
bernardinoruizg
Contributor I

Thank you for your advice!

0 Kudos
Reply