Hi Support team,
Customer is asking a question about the transition state of the low-side Pre-driver, PDE. Need your clarification.
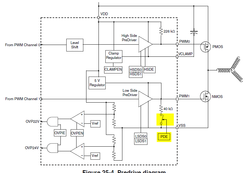
RDs concern if the internal pull-down resistor affects their external circuit design. Thanks.
BTW, There is a typo in the RM register description(Rev. 5, 4/2017). PDE is for low-side.
有兩個情況, 請確認:
1. MCU尚未醒來時(或 未上電時),40K pull-down有無作用? Datasheet上說明 MCU在 Reset時為1, Power on時,在哪個時間點才會將 PDE設為1 ?
2. 當 MCU工作電壓低於 LVD (Vcc<4.5V)點時, PDE是什麼狀態 ? 1 or 0? 是否依舊為1? 有無可能電壓低到某個值 , 或 MCU進入 Reset 狀態時, 會將PDE 設為0 (即 Disable內部 Pull-down 電阻) ?



yonggang.chen