问题:
使用imx6ul的,添加1路spi can总线芯片mcp2515,内核版本linux-3.14.52. 使用cansend/candump工具测试没有数据收发,以下是我们的电路和配置及log信息,请问有人碰到此类问题吗,能帮忙看一下吗?
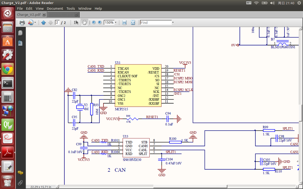
1、电路


2、管脚
CS1-->GPIO4_IO28
INT1-->GPIO5_IO02
其他使用ECSPI2管脚
3、DTS配置
/{
...
clocks {
mcp251x_clock: mcp251x_clock {
compatible = "fixed-clock";
#clock-cells = <0>;
clock-frequency = <8000000>;
};
};
...
};
&ecspi2 {
compatible = "fsl,imx51-ecspi";
fsl,spi-num-chipselects = <1>;
cs-gpios = <0>;
pinctrl-names = "default";
pinctrl-0 = <&pinctrl_ecspi2>,<&pinctrl_ecspi2_cs>;
status = "okay";
can0: mcp2515@0 {
compatible = "microchip,mcp2515";
cs-gpios = <&gpio4 28 0>;
reg = <0>;
spi-max-frequency = <1000000>;
clocks = <&mcp251x_clock>;
interrupt-parent = <&gpio5>;
interrupts = <2 0x2>;
vdd-supply = <®_can_3v3>;
xceiver-supply = <®_can_3v3>;
};
};
&iomuxc{
pinctrl_ecspi2: ecspi2grp{
fsl,pins = <
MX6UL_PAD_CSI_DATA00__ECSPI2_SCLK 0x100b1
MX6UL_PAD_CSI_DATA02__ECSPI2_MOSI 0x100b1
MX6UL_PAD_CSI_DATA03__ECSPI2_MISO 0x100b1
>;
};
pinctrl_ecspi2_cs: ecspi2csgrp {
fsl,pins = <
MX6UL_PAD_CSI_DATA07__GPIO4_IO28 0x80000000
>;
};
};
4、Linux版本与配置
linux-3.14.52
CONFIG_CAN=y
CONFIG_CAN_RAW=y
CONFIG_CAN_BCM=y
CONFIG_CAN_GW=y
#
# CAN Device Drivers
#
CONFIG_CAN_VCAN=y
# CONFIG_CAN_SLCAN is not set
CONFIG_CAN_DEV=y
CONFIG_CAN_CALC_BITTIMING=y
# CONFIG_CAN_LEDS is not set
# CONFIG_CAN_AT91 is not set
# CONFIG_CAN_TI_HECC is not set
CONFIG_CAN_MCP251X=y
CONFIG_CAN_FLEXCAN=y
# CONFIG_CAN_GRCAN is not set
# CONFIG_CAN_M_CAN is not set
# CONFIG_CAN_SJA1000 is not set
# CONFIG_CAN_C_CAN is not set
# CONFIG_CAN_CC770 is not set
5、启动log
启动脚本
/sbin/ifconfig can0 down
/sbin/ifconfig can1 down
/sbin/ifconfig can2 down
/sbin/ifconfig can0 txqueuelen 100
/sbin/ifconfig can1 txqueuelen 100
/sbin/ifconfig can2 txqueuelen 100
/sbin/ip link set can0 up type can bitrate 250000 restart-ms 10
/sbin/ip link set can1 up type can bitrate 250000 restart-ms 10
/sbin/ip link set can2 up type can bitrate 250000 restart-ms 10
log:
...
[ 1.308895] spi_imx 200c000.ecspi: registered master spi1
[ 1.309943] spi spi1.0: spi_imx_setup: mode 0, 8 bpw, 1000000 hz
[ 1.309985] spi spi1.0: setup mode 0, 8 bits/w, 1000000 Hz max --> 0
[ 1.310343] spi_imx 200c000.ecspi: registered child spi1.0
[ 1.310376] spi_imx 200c000.ecspi: probed
[ 1.317230] vcan: Virtual CAN interface driver
[ 1.321717] CAN device driver interface
[ 1.326035] mcp251x spi1.0: spi_imx_setup: mode 0, 8 bpw, 1000000 hz
[ 1.326072] mcp251x spi1.0: setup mode 0, 8 bits/w, 1000000 Hz max --> 0
[ 1.326498] mx51_ecspi_clkdiv: fin: 60000000, fspi: 1000000, post: 2, pre: 14
[ 1.336678] mx51_ecspi_clkdiv: fin: 60000000, fspi: 1000000, post: 2, pre: 14
[ 1.336855] mx51_ecspi_clkdiv: fin: 60000000, fspi: 1000000, post: 2, pre: 14
[ 1.336983] mcp251x spi1.0: CANCTRL 0xe3
[ 1.338271] mcp251x spi1.0: probed
[ 1.344136] flexcan 2090000.can: gpr /soc/aips-bus@02000000/iomuxc-gpr@020e4000 req_gpr 0x10 req_bit 1 ack_gpr 0x10 ack_bit 17
[ 1.344306] flexcan 2090000.can: device registered (reg_base=a0998000, irq=142)
[ 1.353676] flexcan 2094000.can: gpr /soc/aips-bus@02000000/iomuxc-gpr@020e4000 req_gpr 0x10 req_bit 2 ack_gpr 0x10 ack_bit 18
[ 1.353844] flexcan 2094000.can: device registered (reg_base=a09a0000, irq=143)
...
[ 15.479788] mx51_ecspi_clkdiv: fin: 60000000, fspi: 1000000, post: 2, pre: 14
[ 15.489946] mx51_ecspi_clkdiv: fin: 60000000, fspi: 1000000, post: 2, pre: 14
[ 15.490078] mx51_ecspi_clkdiv: fin: 60000000, fspi: 1000000, post: 2, pre: 14
[ 15.490235] mx51_ecspi_clkdiv: fin: 60000000, fspi: 1000000, post: 2, pre: 14
[ 15.490364] mx51_ecspi_clkdiv: fin: 60000000, fspi: 1000000, post: 2, pre: 14
[ 15.490501] mx51_ecspi_clkdiv: fin: 60000000, fspi: 1000000, post: 2, pre: 14
[ 15.490627] mx51_ecspi_clkdiv: fin: 60000000, fspi: 1000000, post: 2, pre: 14
[ 15.490756] mx51_ecspi_clkdiv: fin: 60000000, fspi: 1000000, post: 2, pre: 14
[ 15.490869] mcp251x spi1.0: CNF: 0x00 0x00 0x00
[ 15.495556] mx51_ecspi_clkdiv: fin: 60000000, fspi: 1000000, post: 2, pre: 14
[ 15.495692] mx51_ecspi_clkdiv: fin: 60000000, fspi: 1000000, post: 2, pre: 14
[ 15.495824] mx51_ecspi_clkdiv: fin: 60000000, fspi: 1000000, post: 2, pre: 14
[ 15.495950] mx51_ecspi_clkdiv: fin: 60000000, fspi: 1000000, post: 2, pre: 14
[ 15.496076] mx51_ecspi_clkdiv: fin: 60000000, fspi: 1000000, post: 2, pre: 14
[ 15.496205] mx51_ecspi_clkdiv: fin: 60000000, fspi: 1000000, post: 2, pre: 14
[ 15.496332] mx51_ecspi_clkdiv: fin: 60000000, fspi: 1000000, post: 2, pre: 14
[ 15.496460] mx51_ecspi_clkdiv: fin: 60000000, fspi: 1000000, post: 2, pre: 14
[ 15.509531] flexcan 2090000.can can1: writing ctrl=0x07292005
[ 15.515520] flexcan 2090000.can can1: flexcan_set_bittiming: mcr=0x5980000f ctrl=0x07292005
[ 15.515543] flexcan 2090000.can can1: flexcan_chip_start: writing mcr=0x7de2020d
[ 15.515565] flexcan 2090000.can can1: flexcan_chip_start: writing ctrl=0x0729ac55
[ 15.515602] flexcan 2090000.can can1: flexcan_chip_start: reading mcr=0x64e2020d ctrl=0x0729ac55
[ 15.528534] flexcan 2094000.can can2: writing ctrl=0x07292005
[ 15.534736] flexcan 2094000.can can2: flexcan_set_bittiming: mcr=0x5980000f ctrl=0x07292005
[ 15.534765] flexcan 2094000.can can2: flexcan_chip_start: writing mcr=0x7de2020d
[ 15.534786] flexcan 2094000.can can2: flexcan_chip_start: writing ctrl=0x0729ac55
[ 15.534825] flexcan 2094000.can can2: flexcan_chip_start: reading mcr=0x64e2020d ctrl=0x0729ac55
6、当前问题
查看/sys/class/spi_master/已经注册成功。
使用cansend发送数据失败,接收数据失败。
将DTS配置成
&ecspi2 {
compatible = "fsl,imx51-ecspi";
fsl,spi-num-chipselects = <1>;
cs-gpios = <0>;
pinctrl-names = "default";
pinctrl-0 = <&pinctrl_ecspi2>,<&pinctrl_ecspi2_cs>;
status = "okay";
spidev@0 {
compatible = "spidev";
spi-max-frequency = <10000000>;
reg = <0>;
};
};
使用spi_test测试,SPI输出脚有波形。
CAN总线总是不成功,收发都有问题。
是否有人碰到过类似的问题。帮忙解答一下。