Hello Noury,
1. The MPX2100A is an absolute pressure sensor, which means that the device output refers to the absolute value of the force per-unit-area exerted on a surface. Therefore the absolute pressure is the difference between the pressure at a given point and the absolute zero of pressure or a perfect vacuum.

In this case you are not reading the atmospheric pressure, you are reading the pressure applied to P1.
2. Indeed, you can use the MPX2100A with the Arduino.
Please be aware that the MPX2100A is a compensated pressure sensor which means that the given output it’s already internally temperature compensated, so externally you only need to add the amplification circuit before sending the sensor’s signal to the MCU’s ADC.
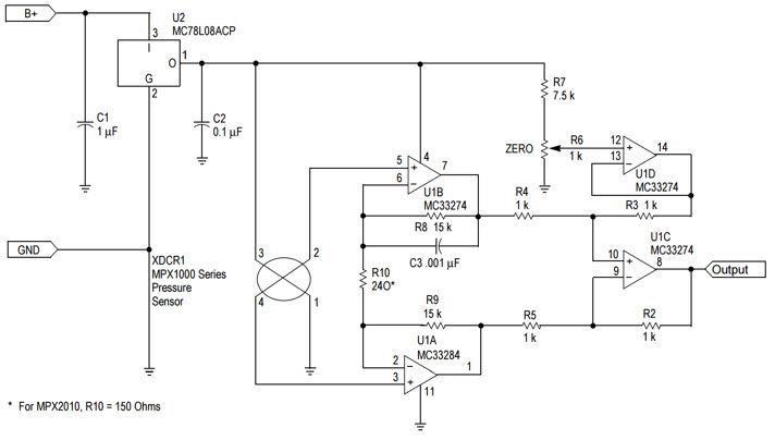
You may refer to the following amplification circuit:

I hope this information will be useful for you.
If I misunderstood your question, feel free to let me know. I will be glad to help.
Have a great day.
David Diaz.
Note: If this post answers your question, please click the Correct Answer button. Thank you!