Request Some Help with Flash Block on MC9S12E128

cancel
Showing results for 
Show  only  | Search instead for 
Did you mean: 

Request Some Help with Flash Block on MC9S12E128

2,945 Views
richard_bair
Contributor II

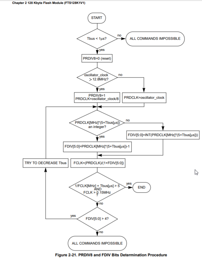
I'm a bit confused about the clocks that are referenced in the FTS128K1.  I'm running the uP on a 16Mhz crystal and I believe that means my oscillator clock is 16MHz and my BUS clock is 8MHz per this diagram.  Please confirm.

pastedImage_4.png

Also, this diagram shows both clocks go to the flash module...

pastedImage_5.png

But this diagram suggests only the oscillator clock goes to the flash module...

pastedImage_1.png

So here is the diagram where I need confirmation that oscillator clock is indeed  the 16Mhz in my configuration and Tbus related to the 8MHz BUS clock:

pastedImage_2.png

Thanks,

-Rich 

4 Replies

2,793 Views
lama
NXP TechSupport
NXP TechSupport

Hi,

if you do not use PLL then BUSCLK is OSCCLK/2.  16MHz OSCCLK => 8MHz BUSCLK.

The OSCCLK is a source clock for Flash. (But BUSCLK also appears in the FCLKDIV calculation)

In the far past I created an excel which calculates the FCLKDIV value and it is attached.

If you use above mentioned values then FCLKDIV = 74; // FCLKDIV = 0x4A;

Moreover, I have attached an example for Flash E/W. It is made under CodeWarrior v. 4.7. ..Also historical  thing, yr. 2008.

Finaly, I use the calculation routine for FCLKDIV value in the attached example as a part of the code. It is up to you which one is better for you.

Best regards,

Ladislav

2,793 Views
richard_bair
Contributor II

Very helpful.  Thank you.  Please confirm that Tbus is actually, 1/2 of the period.  In the code example you show for an 11.0592MHz oscillator clock Tbus is 90ns (not 180ns like the period would be for bus clock).

Thanks,

-Rich 

0 Kudos
Reply

2,793 Views
richard_bair
Contributor II

Actually spreadsheet suggest Tbus is the BUS clock period but code sample used 1/2 of the period.  Please confirm the spreadsheet is correct.  

Thanks,

-Rich 

0 Kudos
Reply

2,793 Views
lama
NXP TechSupport
NXP TechSupport

You are right, there are two mistakes (copy/paste, tests I made in history solving different issues,...)

the code I store in my PC is code I used for tests of different values and there are a few old info. Everything looks to be good except a few lines:

Original:

 // ucx = Flash_Init(11059,90);           // Oscillator clock is 11059 kHz, bus clock is 5.5296MHz => tbus=90ns
  // or this function
  FCLKDIV = 57;
    (void)Flash_CatchError(ucx,1);           // function used only for debugging purposes
//  ucx = Flash_Init(16000,125);           // Oscillator clock is 16000 kHz, bus clock is 8MHz => tbus=125ns
//  ucx = Flash_Init(8000,250);          // Oscillator clock is 8000 kHz, bus clock is 4MHz => tbus=250ns
//  ucx = Flash_Init(5000,125);          // Oscillator clock is 5000 kHz, bus clock is 8MHz => tbus=125ns
//  ucx = Flash_Init(4000,500);          // Oscillator clock is 4000 kHz, bus clock is 2MHz => tbus=500ns

Corrected values:

 // ucx = Flash_Init(11059,180);           // Oscillator clock is 11059 kHz, bus clock is 5.5296MHz => tbus=180ns
  // or this function
  FCLKDIV = 57;                                  // absolutely correct for fosc 11059200Hz OSCCLK and 5529600 BUSCLK
 
  (void)Flash_CatchError(ucx,1);       // function used only for debugging purposes
//  ucx = Flash_Init(16000,125);        // Oscillator clock is 16000 kHz, bus clock is 8MHz => tbus=125ns
//  ucx = Flash_Init(8000,250);          // Oscillator clock is 8000 kHz, bus clock is 4MHz => tbus=250ns
//  ucx = Flash_Init(5000,400);          // Oscillator clock is 5000 kHz, bus clock is 8MHz => tbus=400ns
//  ucx = Flash_Init(4000,500);          // Oscillator clock is 4000 kHz, bus clock is 2MHz => tbus=500ns

fbus =  OSCCLK/2 or PLLCLK/2 if PLL is used.

Tbus = 1 / fbus

OSCCLK is used as a source clock for flash.

Note. In the excel calculator BUSCLK do not have t be OSCCLK/2 because if you use PLL then BUSCLK=PLLCLK/2.

Best regards,

Ladislav