Data lost in RTC chip PCF85363ATT

cancel
Showing results for 
Show  only  | Search instead for 
Did you mean: 

Data lost in RTC chip PCF85363ATT

Jump to solution
4,332 Views
yixinwu
Contributor I

Hello Community,

we are using PCF85363A chip to do time recording and data storage in its RAM. A capacitor is used as battery to keep the data for at least 7 days. Occasionally it is observed that, all data are lost if our target PCB is reset. During the reset the VDD 3.3 V is actually still powered. I would like to ask, in which condition all data could be reset on PCF85363A?

Thank you for any help.

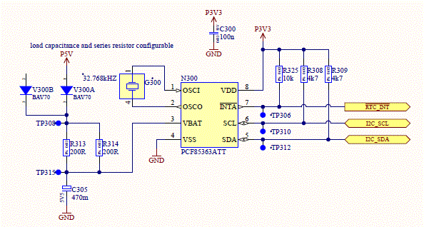
Unbenannt.GIF

0 Kudos
Reply
1 Solution
4,058 Views
AldoG
NXP TechSupport
NXP TechSupport

It could be, it depends of the not correctly written.

Since it could be that the battery switch register is wrongly settled.

Causing that the device never leave the VBAT operation mode.

Regards,

Aldo.

View solution in original post

0 Kudos
Reply
8 Replies
4,058 Views
AldoG
NXP TechSupport
NXP TechSupport

Greetings, Yixin Wu

 

The only way the reset is triggered is, at power on or doing a software reset, writing a 2Ch to the reset register 2Fh, when the device resets, all the data stored in the RAM_byte erase and the device returns to its default settings:

 

Mode — real-time clock, 100th second off

Time — 00:00:00.00

Date — 2000.01.01

Weekday — Saturday

Battery switch — on, switching on the lower threshold voltage

Oscillator — CL = 7 pF

Pins — INTA = 32 kHz output, CLK = 32 kHz output, TS = disabled

Best regards, Aldo

0 Kudos
Reply
4,058 Views
yixinwu
Contributor I

Thank you for the answer!

Is there any case that the chip is completely locked? "Locked" means that none of protocol can be recognized/received by the chip. This happened twice during last months of development. The chip can only be then reset by disconnecting with power AND discharging of battery (in our case the capacitor is discharged manually).

0 Kudos
Reply
4,058 Views
AldoG
NXP TechSupport
NXP TechSupport

Glad to help you.

And yes, there is, when the VDD drops and the device switches to the VBAT, then the I2C pins are ignored.

Have you tried, before discharging the battery, connecting the VDD supply again?

this will switch the device to VDD operation and "Unlock it".

Regards, Aldo.

0 Kudos
Reply
4,058 Views
yixinwu
Contributor I

Oh yes. Of cource I have tried to connect the VDD again, but it didn't help. Actually discharging the battery was my last attempt. If this didn't work, I would have considered the chip as defect. This situation happened twice but on two different chips.

0 Kudos
Reply
4,058 Views
AldoG
NXP TechSupport
NXP TechSupport

just to make sure, can you share which battery switch mode are you using?

Also, what is the value of the VBAT when you switch to the battery switch mode?

Regards, Aldo

0 Kudos
Reply
4,058 Views
yixinwu
Contributor I

Currently the battery switch register has all bits 0 except BSTH as 1. But I found in my software that this BSTH bit could be not correctly written. Could this be the problem? Because the whole system still can work and fails only by small chance, I have never checked this value back.

0 Kudos
Reply
4,059 Views
AldoG
NXP TechSupport
NXP TechSupport

It could be, it depends of the not correctly written.

Since it could be that the battery switch register is wrongly settled.

Causing that the device never leave the VBAT operation mode.

Regards,

Aldo.

0 Kudos
Reply
4,058 Views
yixinwu
Contributor I

Thank you very much for supporting!

0 Kudos
Reply