Thanks for the reply! For the last hours I've been trying to get the example "pdm_edma_transfer" to work, but I just can't get my head around something.
When opening the pins viewer from ConfigTools, I see that PDM0_DATA0 has P0_17/J7 as label, and PDM0_CLK P0_16/J7 (see image below).

Using these connections to wire up my microphone, the output seen in console stays the same whether the microphone is connected or not (output in image below).

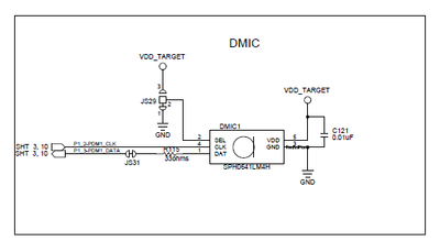
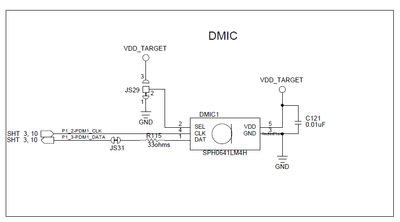
Now, when I take a look at the schematics of the board, PDM0_DATA0 should correspond with GPIO: P0_5 (pin 4 of PMOD header) and PDM0_CLK with GPIO: P0_4 (pin 6 of PMOD header). Both these pins appear not to be connected by default, so SJ12 and SJ13 have to be changed by soldering.

Please explain why the pin viewer from ConfigTools shows me different pins, which to use and how to properly use them.
Kind regards,
Colin