Hi All,
I am currently working on IMX8QXP-MEK, and I have some queries regarding the debugging methods. I am a newbie to this platform. From the NXP documents, I came to know that there are mainly two methods to debug i.MX8. One is UART, and the second one is JTAG.
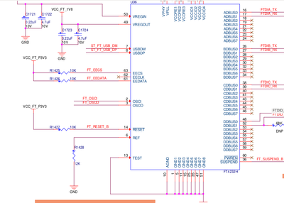
When the EVK is connected to the PC via USB, there are 4 UART ports visible: /dev/ttyUSB0, /dev/ttyUSB1, /dev/ttyUSB2, and /dev/ttyUSB3. Cortex A35 prints [Linux] can be seen over /dev/ttyUSB0, and M4 Cortex prints can be seen over /dev/ttyUSB2.
I am a little bit confused about which UART (among FTDIA, FTD_IB, FTDIC, FTDID ) is connected to Cortex A35 and Cortex M4 debugging.UART Connection diagram of EVK is shown below.an JTAG be used for debugging both M4 and A35? Or can M4 only be debugged using JTAG? Kindly help me to resolve my doubts.

Thanks in advance !