Introduction
NTAG5 offers a powerful energy harvesting feature (up to 30mW). One useful application can be charging the supercapacitor which then might be used as the supply of customer MCU, Sensor, etc.
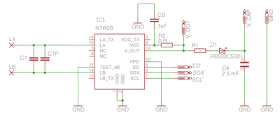
See the typical schematic below:

C1 and C1P are used for the impedance tuning. The antenna is typically tuned at 13.56 MHz-14MHz.
R1 is used to limit the charging current of the supercapacitor. Its value depends on the selected VOUT voltage, keep in mind that the maximum output current is 12.5 mA.
E.g. VOUT=2.4V, Icharging=10mA -> R1=240 Ohm
Keep in mind, that if the charging current is too high and/or the amount of the received magnetic field is not high enough, the VOUT may drop.
D1 should be a low-drop diode e.g. RB520CS30L
Used super cap: CPX3225A752D
Antenna size
Generally, it is best to attempt to match the tag and the reader antenna geometries for
maximum efficiency. A significant difference between the reader and tag antenna dimensions result in bad communication and energy harvesting performance because of the small coupling factor.
As smartphone NFC antennas can have different dimensions. It might be challenging to design one NFC Tag antenna that will deliver the best performance for multiple smartphones.
The phone's NFC Antenna dimensions are typically between approximately 25 mm vs 20 mm (NFC Forum Poller Class 6) & 50 mm vs 30 mm (NFC Forum Poller Class 3).
Note: But this might be different e.g., iPhones
So customers can consider the following form factors of NFC antennas for their Energy harvesting NTAG5 Link design:
For bigger designs (NFC Forum Listener Class 3):
For circle NFC Antenna ->Outer diameter is approx. 25 mm
Tomas Parizek
Customer Application Support