S32K358: Core clock enable when debugging (IPCF example)

cancel
Showing results for 
Show  only  | Search instead for 
Did you mean: 

S32K358: Core clock enable when debugging (IPCF example)

2,566 Views
AndreasStolze
Contributor IV

Hi,

I am currently trying to understand the boot process of the S32K358 being a multicore processor.

Based on the documentation and the IPCF example, is seems like the Boot configuration word is relevant, which is stored in the IVT. I can enable cores on boot here.

This is shown as well in the IPCF example:

Snippet from startup_cm7.s:

 

.section ".boot_header","ax"
  .long SBAF_BOOT_MARKER /* IVT marker */
  .long (CM7_0_ENABLE << CM7_0_ENABLE_SHIFT) | (CM7_1_ENABLE << CM7_1_ENABLE_SHIFT) | (CM7_2_ENABLE << CM7_2_ENABLE_SHIFT) /* Boot configuration word */

 

Snippet from linker file:

 

MEMORY
{
    int_flash_c0               : ORIGIN = 0x00400000, LENGTH = 0x00200000    /* 2048K */
}

.flash :
    {
        KEEP(*(.boot_header))
        . = ALIGN(2048);
        __text_start = .;
        __interrupts_init_start = .;
        
       ...

    } > int_flash_c0

 

 

There are multiple debug configuration available. A combination of Release/Debug and Flash/RAM.

When looking at the RAM linker files, boot_header is dropped:

 

   /* Discard boot header in RAM */
   /DISCARD/ : { *(.boot_header) }

 

 

So I don't understand how how the cores are enabled, since the reset value is equivalent to disable all cores on startup.

Is there something happening in the background by the debugger? Or is this something I can see in the debug configurations?

Remark: I am currently using a PEmicro debugger.

Thanks
Andreas

 

Edit: It seems like the address of the interrupt vector table would also be missing if the boot_header is not included.
For Core 2 this seems obvious, as the RAM debug config sets the appropriate PC and thus avoids needing to set the IVT / start address. But not sure how it works for Core 0.

0 Kudos
Reply
3 Replies

2,505 Views
Nhi_Nguyen
NXP Employee
NXP Employee

Hi @AndreasStolze ,

The processing of boot core as below:

Nhi_Nguyen_0-1696404733105.png

IVT structure:

Nhi_Nguyen_1-1696404765114.pngNhi_Nguyen_2-1696404782708.png

For example:

Nhi_Nguyen_3-1696404809997.png

So, IVT stored in flash. You can also check this in map file:

Nhi_Nguyen_4-1696404888448.png

In startup VTOR will copy to RAM, like that:

Nhi_Nguyen_5-1696404950272.png

You can refer to some files startup.s, vector_table.s  in platform and run any example that was attached in the package to get detail.

Best regards,

Nhi

 

2,388 Views
Drifter22
Contributor II

Hello @Nhi_Nguyen , related to the Andreas Stolze question: core enabling by using CM7_0_ENABLE, CM7_1_ENABLE, etc. (bits into Boot Configuration Word) are correctly read even if both HSE firmware and HSW firmware feature flag are not programmed and BOOT_SEQ = 0 (nonsecure boot usage), as default configuration.
My doubt raised because of this sentence into RM (table attached in previous answer): "SBAF uses this field only when the HSE firmware usage feature flag is enabled and BOOT_SEQ field is 0." In my case HSE firmware usage feature flag is DISABLED because I don't use HSE.
Thanks

0 Kudos
Reply

2,365 Views
Nhi_Nguyen
NXP Employee
NXP Employee

Hi Differ22,

These were captured from RM:

Nhi_Nguyen_0-1703661196213.pngNhi_Nguyen_1-1703661261658.png

As you can see, there is difference between description of core CM7_3 with the remaining cores.

Nhi_Nguyen_2-1703661381753.png

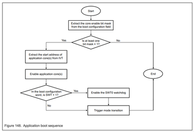
From this, as far as I know, we need to configure parameters to start application cores (CM7_0-CM7_3) and follow to sequence:

Nhi_Nguyen_3-1703661440847.png

Core start address is where store VTOR that can't miss in the boot processing. Furthermore, as my understanding, when chip said that a field is ignored when it see specific condition, this means that if you configure this field, it not cause problem. I tried to remove this field but core can't boot correctly.

So, from my point of view, you need to configure this field.

Best regards,

Nhi

 

0 Kudos
Reply