IRQ interrupt Reseting at wake up

キャンセル
次の結果を表示 
表示  限定  | 次の代わりに検索 
もしかして: 

IRQ interrupt Reseting at wake up

2,395件の閲覧回数
satishperumal
Contributor I

hi,

 

i am using Mc9s12xEQ512, micro hsc12 compiler.

i am facing an issue with IRQ interrupt wake up, i am using three other wake ups, XIRQ and 2 kwp wakeup, i am not having any issue, but when i am waking up the system with IRQ interrupt, the system is Resetting instead of wake up,

 

i am writting the details about the initalization and code flow for sleep and wake up

 

//++++++++++++++++++++++++++++++++++++++++++++++++++++++

Vector table location showing the Address for IRQ

 

    UnimplementedISR,                 /* 0xFFE0 Enhanced Capture Timer channel 7 */

        UnimplementedISR,                 /* 0xFFE2 Enhanced Capture Timer channel 6 */

        UnimplementedISR,                 /* 0xFFE4 Enhanced Capture Timer channel 5 */

        UnimplementedISR,                 /* 0xFFE6 Enhanced Capture Timer channel 4 */

        UnimplementedISR,                 /* 0xFFE8 Enhanced Capture Timer channel 3 */

        ECTCH2_ISR_Read_PlsInput,                 /* 0xFFEA Enhanced Capture Timer channel 2 */

        ECTCH1_ISR_Read_PlsInput,                 /* 0xFFEC Enhanced Capture Timer channel 1 */

        ECTCH0_ISR_Read_PlsInput,         /* 0xFFEE Enhanced Capture Timer channel 0 */

        UnimplementedISR,                 /* 0xFFF0 Real Time Interrupt */

        IRQ_ISR,                 /* 0xFFF2 IRQ */

        XIRQ_ISR,

        UnimplementedISR,                 /* 0xFFF6 SWI */

        UnimplementedISR,                 /* 0xFFF8 Unimplemented instruction trap */

 

        UnimplementedISR,                   /* 0xFFFA COP failure reset */

        UnimplementedISR,                  /* 0xFFFC Clock monitor fail reset */

/_______________________________________________________________________

 

Code involving the sleep and wake up

 

 

void Init_Wakeup_modules(void){

 

  IRQCR.byte = 0xC0;      //IRQ pin is connected to interrupt logic, interrupt is

                           //triggered on fallinge edge

         

  PPSP.byte =  0x01;       //Select active high interrupt for Parking lamp and active low interrupt for Door open

  PIEP.byte =  0x03;       //Enable KWP0 and KWP1 wakeup interrupts

  

}

 

/* This function checks for the sleep and wakeup control inputs, if not available controller is forced to STOP mode */

void DisableWakeupIntr(void){

  IRQCR.byte = 0;         //Disable external interrupts

  PIEP.byte = 0x00;       //Disable KWP0 and KWP1 wakeup interrupts

  Init_WakeUp();

  Wkup_Int_Disabled = 1;

 

}

 

void EnableSleep(void){

  

    Init_Wakeup_modules();

    Wkup_Int_Disabled = 0;

//--------------------------Port pins disables for power down operation-----------------------

   

    SPI0.spicr1.bit.spe = 0;

    SPI1.spicr1.bit.spe = 0;

   

    IIC0.ibcr.bit.iben = 0;

    Dig_OP_Init();

    Test2_SWsupply(0);

   

    asm ANDCC #0x6F;  //clear S bit - enable the stop mode. If the S bit is not

                      //cleared then STOP instruction has no effect and is

                      //executed as a dummy instruction NOP.

                  asm STOP;         //Invoke the Stop mode

                  Wakeup_Init();

                  //_Startup();       //Go to startup

                 

                  //Wakeup_Init();      // do only init variable which is required after sleep

    // commented to test the issue of no wakeup after sleep

   

}

/==========================================================================

 

//==============================================================================

//IRQ_ISR

//==============================================================================

#ifdef __MWERKS__

#pragma TRAP_PROC

#else

static @interrupt @near

#endif

interrupt void IRQ_ISR(void)

{

//-------------------------interrupt

}

 

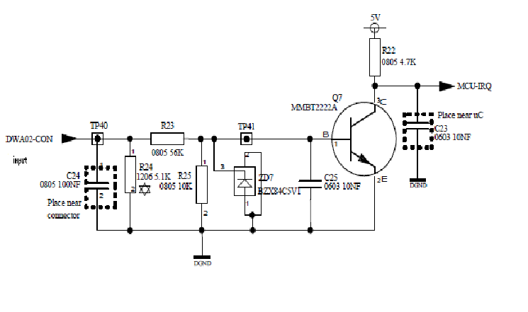
i have also attached the power module of my micro and circuitry involving the IRQ for your REF.

 

 

ラベル(1)
0 件の賞賛
返信
1 返信

1,932件の閲覧回数
satishperumal
Contributor I

in my previous post , the IRQ _SChematics is not clearly visible, please find the attached IRQ schematics,

IRQ_Schematics.bmp

0 件の賞賛
返信