Hello loverdeg@embeddedplanet.com,
Unfortunately we are not responsible with the PCB design for the EVB and the same reverse engineer we do whenever there's an issue or so.
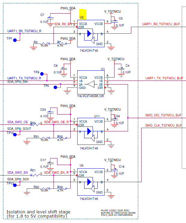
However, we do believe that the signal SDA_RX_EN might be propagated from an older, different schematic or so, which had a direction control. As you said, that looks like a voltage divider to keep the DIR up at 3V3 from 5V. Maybe this was kept or forgotten, lately connected to the 3V3 and just works due to the low 2V high logic limit of the transceiver. But it is useless to control the pin direction for the serial RX or TX because it will work in only one way. In your schematic (If you will build a PCB), I think it is safer to connect the DIR directly to the 3V3 or through a pull up resistor.
Now, for U11 and U6 the OpenSDA controls the Data and Clock direction ( Serial Wire Debugger is bidirectional communication), the same question is raised up here too: Why was the need to use a resistor level shifter from 3V3 to the 2.24V. This has the same feeling that the schematic has been propagated from another board and the level shifter was used from 5V. Same, I think it will work only with a pull up resistor from 3V3.

For the last question, I think they used for U1 a transceiver with two level shifters because for the UART_TX_MCU and the other signal the direction is always from B to A like in the Table attached. So there was no need to put two components with the DIR connected directly to ground from two signals.
The same schematic is used on the S32K EVB which strengthens my assumption that the logical design is the same on multiple boards.
If you want to design your own PCB with K22F mcu or S32K you can put just the MCU on the board, but having a header pin connected to the SWD_DIO_TGTMCU, SWD_CLK_TGTMCU and MCU's RESET pin. Keep the OpenSDA on the Eval Board and connect the EVB when programming to your board trough the J4, J10 and J13 pins. You just need to be carefull to have the same GND between the boards.
Hope this helps,
Marius