IMXRT1064 serial boot

cancel
Showing results for 
Show  only  | Search instead for 
Did you mean: 

IMXRT1064 serial boot

18,155 Views
mike_asm
Contributor II

Hi NXP Community,

we use i.MX for several projects. Initially we would like to load our devices via USB (serial mode). The boards that have an IMXRT1170 (3 different projects) work without problems. The boards with IMXRT1064 (2 projects) can boot from flash, but USB is not recognized, an error occurs (Unknown USB Device (Device Descriptor Request Failed)). The HW design of USB interface, boot switches, PoR is the same. The example project "hello-world" also runs. If we erase the chip with the "EnableEraseAllFlashBanks" flag, the USB device reports as expected, but after the reset or trying to connect comes the error again.
What is the difference between IMXRT1170 and IMXRT1064 at the point? What do we have to observe to get a USB connection for serial boot?

0 Kudos
Reply
22 Replies

15,946 Views
mike_asm
Contributor II

Hi Diego,

We started with HW redesign of our projects.

32 KHz oscillator has no effect and does not help.

MCU is entering in serial downloader mode, although USB device works properly, but is not enumerated. 

The Secure Provisioning Tool shows the following error, if we tried to connect over UART:

 ERROR: Unexpected SDPHOST cmd_status 0x00000000, expected 0x56787856 or 0x12343412

What else can we do to get the MCU into USB downloader mode?

Many Thanks

Mike

0 Kudos
Reply

15,850 Views
diego_charles
NXP TechSupport
NXP TechSupport

Hi @mike_asm 

I am sorry I did not saw your message before.

Have you seen anything else new with the design?

Is this error is occuring after the tools sends the error-status command? 

diego_charles_0-1700669308081.png

Or could you share complete log?

Diego

0 Kudos
Reply

15,653 Views
mike_asm
Contributor II

Hi Diego,

here is the log when we try to connect via USB:

### RESULT of the script `Initialize external memory`: FAILURE (return code = [2]ERROR)
Status of the operation: FAILURE: Initialize external memory
Executing script C:\Users\pfaender\secure_provisioning00000000000000000\ext_memory_setup.bat
ERROR: Script failed with return code: [2]ERROR
### SCRIPT: Initialize external memory: C:\Users\pfaender\secure_provisioning00000000000000000\ext_memory_setup.bat
### Check presence of FlashLoader ###
FlashLoader is not running yet, download and run it
### Change speed of communication if uart is used at non-default speed ###
=115200% -j -- error-status was unexpected at this time.
=115200% set-baudrate was unexpected at this time.
sdphost -u 0x1FC9,0x0135 -j -- error-status
ERROR:SPSDK: Cannot find USB device '0x1fc9:0x0135'
sdphost failed
sdphost -u 0x1FC9,0x0135 -j -- error-status
ERROR:SPSDK: Cannot find USB device '0x1fc9:0x0135'
sdphost failed

and here is the log when we try to connect via USB after erasing of all memory:

### RESULT of the script `Initialize external memory`: FAILURE (return code = [2]ERROR)
Status of the operation: FAILURE: Initialize external memory
Executing script C:\Users\pfaender\secure_provisioning00000000000000000\ext_memory_setup.bat
ERROR: Script failed with return code: [2]ERROR
### SCRIPT: Initialize external memory: C:\Users\pfaender\secure_provisioning00000000000000000\ext_memory_setup.bat
### Check presence of FlashLoader ###
FlashLoader is not running yet, download and run it
### Change speed of communication if uart is used at non-default speed ###
=115200% -j -- error-status was unexpected at this time.
=115200% set-baudrate  was unexpected at this time.
sdphost -u 0x1FC9,0x0135 -j -- error-status
{
   "command": "error-status",
   "response": [
      858993459
   ],
   "status": {
      "description": "1450735702 (0x56787856) Hab Is Disabled (Unlocked)",
      "value": 1450735702
   }
}
sdphost succeeded, HAB disabled
### Check communication with target bootloader ###
sdphost -u 0x1FC9,0x0135 -j -- error-status
{
   "command": "error-status",
   "response": [
      858993459
   ],
   "status": {
      "description": "1450735702 (0x56787856) Hab Is Disabled (Unlocked)",
      "value": 1450735702
   }
}
sdphost succeeded, HAB disabled
### Build flashloader as unsigned bootable image ###
elftosb -f imx -V -c "C:\Users\pfaender\secure_provisioning00000000000000000\bd_files\unsigned_MIMXRT1064_flashloader_win.bd"      -o "C:\Users\pfaender\secure_provisioning00000000000000000\bootable_images\unsigned_MIMXRT1064_flashloader.bin"      "C:\nxp\MCUX_Provi_v7\bin\data\targets\MIMXRT1064\flashloader.srec"
Section: 0x0
iMX bootable image generated successfully
elftosb succeeded
### Write FlashLoader ###
sdphost -u 0x1FC9,0x0135 -j -- write-file 0x20001C00 "C:\Users\pfaender\secure_provisioning00000000000000000\bootable_images\unsigned_MIMXRT1064_flashloader.bin"
Status (HAB mode) = 1450735702 (0x56787856) Hab Is Disabled (Unlocked).
Response status = 2290649224 (0x88888888) Write File Success.
sdphost succeeded, HAB disabled
### Start FlashLoader ###
sdphost -u 0x1FC9,0x0135 -j -- jump-address 0x20001C00
Status (HAB mode) = 1450735702 (0x56787856) Hab Is Disabled (Unlocked).
sdphost succeeded, HAB disabled
### Waiting FlashLoader to be initialized for 3 seconds ###
### Timeout wait value can be adjusted from Preferences ###
### Check presence of FlashLoader ###
blhost -t 2000 -u 0x15A2,0x0073 -j -- get-property 1 0
ERROR:SPSDK: Cannot find USB device '0x15a2:0x0073'
blhost failed
 
Thanks and Regards 
 
Mike
0 Kudos
Reply

17,150 Views
mike_asm
Contributor II

Hi Diego, is something wrong in our design? Thanks.

0 Kudos
Reply

17,133 Views
diego_charles
NXP TechSupport
NXP TechSupport

Hi @mike_asm 

Thank you for your reply! 

I only saw that you are missing a capacitor, and suggested doing a little re-work to add the external 32 KHz cristal. Also a 32 KHz signal could be added, that mentioned as bypass mode in the RM. I am not sure if that will have an impact to solve the issue but it is convenient to test to narrow down.

 

https://community.nxp.com/t5/i-MX-Processors/IMXRT1064-serial-boot/m-p/1697922/highlight/true#M21015...

Let me know if you have seen anything else.

Diego

0 Kudos
Reply

17,113 Views
mike_asm
Contributor II

Hi Diego, I think, that is a mistake in your Hardware Development Guide. We have 0,22µF capacitor, like on Evaluation Board. We don't use RTC in this project, therefor 32 KHz cristal is not populated. The same design with IMXRT1170 works without any problem in USB-Boot mode.

Is there some specific things else, have an impact to come in COM-Boot mode instead of USB-Boot mode?

Thank you.

0 Kudos
Reply

17,103 Views
diego_charles
NXP TechSupport
NXP TechSupport

Hi @mike_asm 

Thank you for your reply!   

The 4.7 uF is  recommended as a bulk capacitor, while the 0.22uF as a decoupling cap. Unfortunately, sometimes the EVK does not  strictly comply the hardware design guide recommendations, as the EVK is designed to be a low-cost development board. I will try to give with more information on this.

Eventougth your application still  does not require the external 32 KHz, like for RTC. I cannot assure that the application  will work properly without the crystal. This is because the external 32 KHz crystal signal (CKIL) can also be used by other peripherals, like WDOG, USB (in the wakeup scenario)

Currently, I do not know the specific reason to explain why your design can not enumerate the USB1 in serial downloader. For now, and before doing any other HW rework/investigation,  the easiest test we could do  is: calling the runBootloader() API.

I can make this work in our RT1064-EVK : the MCU gets into serial downloader mode and USB1 one gets enumerated. We now that the USB demos work on your board, so lets narrow down by invoking the roomBotloader during application execution.

 

/*
 * Copyright 2019 NXP
 * All rights reserved.
 *
 * SPDX-License-Identifier: BSD-3-Clause
 */

#include "pin_mux.h"
#include "clock_config.h"
#include "board.h"

#include "system_MIMXRT1064.h"

#include "fsl_romapi.h"
#include "fsl_wdog.h"
#include "fsl_rtwdog.h"



typedef struct
{
	void (*RTWDOG_GetDefaultConfig)(rtwdog_config_t *config);
	void (*RTWDOG_Init)(RTWDOG_Type *base, const rtwdog_config_t *config);
	void (*RTWDOG_Deinit)(RTWDOG_Type *base);
	void (*RTWDOG_Enable)(RTWDOG_Type *base);
	void (*RTWDOG_Disable)(RTWDOG_Type *base);
	void (*RTWDOG_EnableInterrupts)(RTWDOG_Type *base, uint32_t mask);
	void (*RTWDOG_DisableInterrupts)(RTWDOG_Type *base, uint32_t mask);
	uint32_t (*RTWDOG_GetStatusFlags)(RTWDOG_Type *base);
	void (*RTWDOG_ClearStatusFlags)(RTWDOG_Type *base, uint32_t mask);
	void (*RTWDOG_SetTimeoutValue)(RTWDOG_Type *base, uint16_t timeoutCount);
	void (*RTWDOG_SetWindowValue)(RTWDOG_Type *base, uint16_t windowValue);
	void (*RTWDOG_Unlock)(RTWDOG_Type *base);
	void (*RTWDOG_Refresh)(RTWDOG_Type *base);
	uint16_t (*RTWDOG_GetCounterValue)(RTWDOG_Type *base);
} rtwdog_driver_interface_t;
/*******************************************************************************
 * Definitions
 ******************************************************************************/
#define EXAMPLE_LED_GPIO     BOARD_USER_LED_GPIO
#define EXAMPLE_LED_GPIO_PIN BOARD_USER_LED_PIN


/*******************************************************************************
 * Prototypes
 ******************************************************************************/

/*******************************************************************************
 * Variables
 ******************************************************************************/
volatile uint32_t g_systickCounter;
/* The PIN status */
volatile bool g_pinSet = false;

/*******************************************************************************
 * Code
 ******************************************************************************/
void SysTick_Handler(void)
{
	if (g_systickCounter != 0U)
	{
		g_systickCounter--;
	}
}

void SysTick_DelayTicks(uint32_t n)
{
	g_systickCounter = n;
	while (g_systickCounter != 0U)
	{
	}
}

typedef struct
{
	uint32_t version;
	status_t (*init)(uint32_t instance, flexspi_nor_config_t *config);
	status_t (*program)(uint32_t instance, flexspi_nor_config_t *config, uint32_t dst_addr, const uint32_t *src);
	status_t (*erase_all)(uint32_t instance, flexspi_nor_config_t *config);
	status_t (*erase)(uint32_t instance, flexspi_nor_config_t *config, uint32_t start,
			uint32_t lengthInBytes);
	status_t (*read)(
			uint32_t instance, flexspi_nor_config_t *config, uint32_t *dst, uint32_t addr,
			uint32_t lengthInBytes);
	void (*clear_cache)(uint32_t instance);
	status_t (*xfer)(uint32_t instance, flexspi_xfer_t *xfer);
	status_t (*update_lut)(uint32_t instance, uint32_t seqIndex, const uint32_t
			*lutBase, uint32_t seqNumber);
	status_t (*get_config)(uint32_t instance, flexspi_nor_config_t *config,
			serial_nor_config_option_t *option);
} flexspi_nor_driver_interface_t;



typedef struct
{
	void (*WDOG_GetDefaultConfig)(wdog_config_t *config);
	void (*WDOG_Init)(WDOG_Type *base, const wdog_config_t *config);
	void (*WDOG_Deinit)(WDOG_Type *base);
	void (*WDOG_Enable)(WDOG_Type *base);
	void (*WDOG_Disable)(WDOG_Type *base);
	void (*WDOG_EnableInterrupts)(WDOG_Type *base, uint16_t mask);
	uint16_t (*WDOG_GetStatusFlags)(WDOG_Type *base);
	void (*WDOG_ClearInterruptStatus)(WDOG_Type *base, uint16_t mask);
	void (*WDOG_SetTimeoutValue)(WDOG_Type *base, uint16_t timeoutCount);
	void (*WDOG_SetInterrputTimeoutValue)(WDOG_Type *base, uint16_t timeoutCount);
	void (*WDOG_DisablePowerDownEnable)(WDOG_Type *base);
	void (*WDOG_Refresh)(WDOG_Type *base);
} wdog_driver_interface_t;

typedef struct
{
	const uint32_t version; //!< Bootloader version number
	const char *copyright; //!< Bootloader Copyright
	void (*runBootloader)(void *arg); //!< Function to start the bootloader executing
	const uint32_t *reserved0; //!< Reserved
	const flexspi_nor_driver_interface_t *flexSpiNorDriver; //!< FlexSPI NOR Flash API
	const uint32_t *reserved1; //!< Reserved
	const rtwdog_driver_interface_t *rtwdogDriver;
	const wdog_driver_interface_t *wdogDriver;
	const uint32_t *reserved2;
} bootloader_api_entry_t;
#define g_bootloaderTree (*(bootloader_api_entry_t**)(0x0020001c))


void runBootloader(void* arg)
{
 g_bootloaderTree-> runBootloader(arg);
}


/*!
 * @brief Main function
 */
int main(void)
{
	/* Board pin init */
	BOARD_ConfigMPU();
	BOARD_InitBootPins();
	BOARD_InitBootClocks();
	/* Update the core clock */
	SystemCoreClockUpdate();

	/* Set systick reload value to generate 1ms interrupt */
	if (SysTick_Config(SystemCoreClock / 1000U))
	{
		while (1)
		{
		}
	}

	uint32_t arg = 0xeb100000;
	runBootloader (&arg);

	while (1)
	{
		/* Delay 1000 ms */
		SysTick_DelayTicks(1000U);
		if (g_pinSet)
		{
			GPIO_PinWrite(EXAMPLE_LED_GPIO, EXAMPLE_LED_GPIO_PIN, 0U);
			g_pinSet = false;
		}
		else
		{
			GPIO_PinWrite(EXAMPLE_LED_GPIO, EXAMPLE_LED_GPIO_PIN, 1U);
			g_pinSet = true;
		}
	}
}

 

 

0 Kudos
Reply

17,054 Views
mike_asm
Contributor II

Hi Diego,

Thank you for your reply!  

We tried to call the runBootloader() API and we got USB1 enumerated.

We also get the USB enumeration if we erase the memory with the flag „Enable Erase All Flash Banks“.

But in this case the communication is broken when we try to send something.

Shall we try to do some HW reworking, quartz assembly? 

Many thanks!

16,993 Views
diego_charles
NXP TechSupport
NXP TechSupport

Hi @mike_asm 

Thank you for letting me know! I think we are narrowing this! Let me summarize our findings. Please add anything.

Issue:

  • After a POR, serial downloader communication over USB is not working okay. Device is not being ennumerated properly.

Facts:

  • After a POR, serial downloader communication over UART is successful.
  • We are able to re-invoke the bootloader, and get serial downloader communication over USB
  • If you do an erase the bootloader gets called. Which is expected, as the boot ROM did not find any image to boot. 

Given the above summary, I suggest:

  • Investigate the power-up sequence. Monitor and measure the timings for rails to be stable.
  • Do a little re-work to add the 32 KHz oscillator, or external signal.

 

All the best, 

Diego

0 Kudos
Reply

16,763 Views
diego_charles
NXP TechSupport
NXP TechSupport

Hi @mike_asm 

I hope you are doing great,  just making a follow up to this topic.

Where you able to find the cause of the issue? Or did you find any issues with Power up sequence? 

All the best, 

Diego

0 Kudos
Reply

16,470 Views
mike_asm
Contributor II

Hello Diego, unfortunately not yet. Power up sequence looks good. In our design it is difficult to add a 32kHz oscillator and our HW developers don't think that will help. We will take this into account in the next project or when redesigning.

0 Kudos
Reply

17,505 Views
mike_asm
Contributor II

Hi Diego,

we checked and yes, the MCU is in serial downloader mode. How can we switch to USB? What do we have to keep in mind?

We would like to use USB as a virtual COM port later. Thanks

17,500 Views
diego_charles
NXP TechSupport
NXP TechSupport

Hi @mike_asm 

Thanks for your reply, 

Quick question, if you flash one of our USB demos from the SDK, does the USB ennumerates properly?

If not, maybe we are facing an HW issue. 

All the best, 

Diego

0 Kudos
Reply

17,491 Views
mike_asm
Contributor II
Hello Diego,
if we try your example evkmimxrt1064_hello_world_virtual_com, USB enumeration works fine.
Even if we erase all flash banks, it works properly.
I also suspect a HW problem (e.g. some OTG pins). But the same design works at IMXRT1170.
What should we set to get the USB enumeration running?
 

 

0 Kudos
Reply

17,475 Views
diego_charles
NXP TechSupport
NXP TechSupport

thanks for letting me know @mike_asm 

Would be possible that you share a bit from your schematic? I want to see USB connection and MCU supply rails. If you can not share publicly, we can create an internal case for this. 

All the best, 

Diego

0 Kudos
Reply

17,454 Views
mike_asm
Contributor II

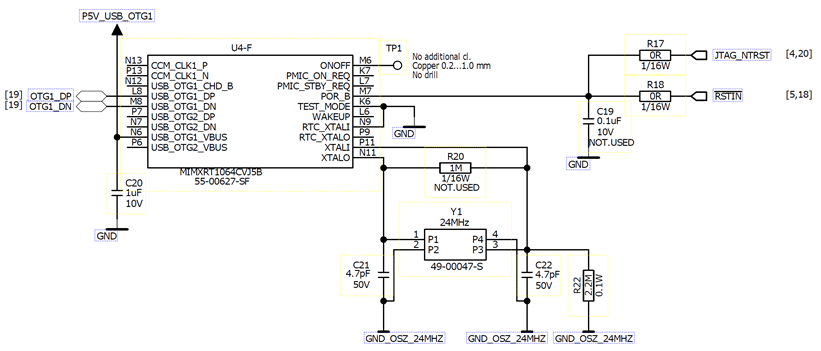
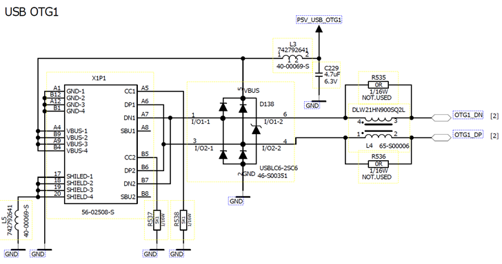
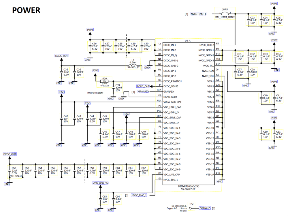
image.pngimage.pngimage.png

Hi Diego, here is a part of our schematic. Thanks.

0 Kudos
Reply

17,293 Views
diego_charles
NXP TechSupport
NXP TechSupport

Hi @mike_asm 

 Let me make a follow up to the thread. After this time, did you found any other result ?

I saw that you are missing a capacitor for the VDD_SNVS_CAP. You need to have one 22 μ F² and a1 × 4.7 μF capacitor. 

I also noted that you are not using the external 32 KHz crystal. Could rework your design to ensure  to have the 32 KHz  signal?   I just want to make sure that it is not affecting the USB serial downloader ennumeration. 

Thanks a lot for your patience.

Diego

0 Kudos
Reply

17,638 Views
mike_asm
Contributor II

Hi Diego,

Thank you for your quick response.

In this case, unfortunately, we cannot use SDPHOST tool because the USB descriptor is corrupted, the Vendor Id and Device Id are incorrect, and no connection is established.

After reset, the MCU is probably in serial downloader mode (address 0x2xxxxx) in a loop. The good case and bad case addresses are different.

So as assume this is a loop in error handler.

Is there a method to determine what is causing the error? Thanks.

0 Kudos
Reply

17,621 Views
diego_charles
NXP TechSupport
NXP TechSupport

Hi @mike_asm 

Thank you for your response as well. 

 

Please try to do a ping using UART1 pins. Lets check if the MCU is actually entering in serial downloader mode. 

diego_charles_0-1688143416453.png

Diego

0 Kudos
Reply

17,558 Views
mike_asm
Contributor II
Hi Diego,
thanks for the suggestion. We'll try that. I'll let you know when we're so far.