Using Clock Out - i.MX31PDK
i.MX31 has a clock out pin that can be used to output internal clock signals.
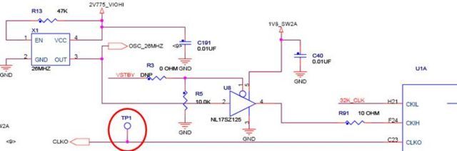
On the i.MX31PDK the clock out pin is accessible on TP1.

The clock out is controlled by register COSR (Clock Out Source Register) at address 0x53F8001C.
There three fields on COSR:
| Field | Description |
| CLKOEN (bit 9) | Clock output enable bit |
| CLKOUTDIV (bits 8-6) | Clock output divide factor |
| CLKOSEL (bits 3-0) | These bits select which clock is to be reflected on the clock output CKO. |
Here are the values each field may assume:
| CLKOEN Values | CLKOUTDIV Values | CLKOSEL Values |
1 clock output IO pin is enabled
0 clock output IO pin disabled | 000 => 1
001 => 2
010 => 4
011 => 8
100 => 16
| 0000 => mpl_dpdgck_clk
0001 => ipg_clk_ccm
0010 => upl_dpdgck_clk
0011 => pll_ref_clk
0100 => fpm_ckil512_clk
0101 => ipg_clk_ahb_arm
0110 => ipg_clk_arm
0111 => spl_dpdgck_clk
1000 => ckih
1001 => ipg_clk_ahb _emi_clk
1010 => ipg_clk_ipu_hsp
1011 => ipg_clk_nfc_20m
1100 => ipg_clk_perclk_uart1
1101 => ref_cir1 (ref_cir_gateload)
1110 => ref_cir2 (ref_cir_intrcload)
1111 => ref_cir3 (ref_cir_path)
|
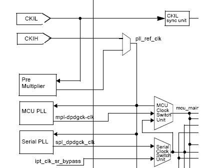
Based on the Clock Generation Scheme, we can play with COSR register using the
Register Accessing application to test Clock out pin by checking some i.MX31 internal clocks.

Testing
First we can check the value of CKIH, it should be 26MHz as a 26MHz is connected to that pin.
We can write 0x208 to COSR. [CLKOEN = 1| CLKOUTDIV = 1| CLKOSEL = ckih]
root@freescale /home$ ./io2 0x53f8001c w 0x208
/dev/mem opened.
Memory mapped on address 0x4001f000.
Written: 0x208

Then we can check pll_ref_clock.
We can write 0x203 to COSR. [CLKOEN = 1| CLKOUTDIV = 1| CLKOSEL = pll_ref_clk]
root@freescale /home$ ./io2 0x53f8001c w 0x203
/dev/mem opened.
Memory mapped on address 0x4001f000.
Written: 0x203
As expected, pll_ref_clock is equals to CKIH because CCMR[PCRS]=10.
- Reading CCMR to confirm CCMR[PCRS]=10:
root@freescale /home$ ./io2 0x53f80000
/dev/mem opened.
Memory mapped on address 0x4001f000.
Address value 0x53F80000 (0x4001f000): 0x174B0D7D
The pll_ref_clock inputs to MCU PLL and Serial PLL. We can check MCU PLL and Serial PLL configurations on MPCTL (0x53F80010) and SPCTL (0x53F80010) registers respectively.
root@freescale /home$ ./io2 0x53f80010
/dev/mem opened.
Memory mapped on address 0x4001f000.
Address value 0x53F80010 (0x4001f010): 0x33280C
| root@freescale /home$ ./io2 0x53f80018
/dev/mem opened.
Memory mapped on address 0x4001f000.
Address value 0x53F80018 (0x4001f018): 0x2072356
|
Determine the PLL multiplication factor from MPCTL and SPCTL:
- MPCTL: PD = 1 (0000) | MFD = 52 (0000110011) | MFI = 10 (1010) | MFN = 12 (0000001100)
- MCPTL Multiplication Factor: 20,46153
- mpl-dpdgck-clk = 20,46153 * 26MHz = 532 MHz
- SPCTL: PD = 1 (0000) | MFD = 520 (1000000111) | MFI = 8 (1000) | MFN = -170 (1101010110)
- SCPTL Multiplication Factor: 15,3461538
- spl-dpdgck-clk = 15,3461538 * 26MHz = 399 MHz
Finally we can output mpl-dpdgck-clk and spl_dpdgck_clk values to check the calculations above.
We can write 0x300 to COSR for mpl-dpdgck-clk. [CLKOEN = 1| CLKOUTDIV = 16| CLKOSEL = mpl_dpdgck_clk]
And 0x307 for spl-dpdgck-clk. [CLKOEN = 1| CLKOUTDIV = 16| CLKOSEL = spl_dpdgck_clk]
root@freescale /home$ ./io2 0x53f8001c w 0x300
/dev/mem opened.
Memory mapped on address 0x4001f000.
Written: 0x300
| root@freescale /home$ ./io2 0x53f8001c w 0x307
/dev/mem opened.
Memory mapped on address 0x4001f000.
Written: 0x307
|
| |
By multiplying the results above by 16 to compensate for CLKOUTDIV we have the expected results.