MMA8452 I2C communication error,not ACK?

cancel
Showing results for 
Show  only  | Search instead for 
Did you mean: 

MMA8452 I2C communication error,not ACK?

2,107 Views
jfh
Contributor I


stm32F103+MMA8452+MAG3110.

I2Cspeed:100KHz

MAG3110 offen work well.

MMA8452: send start,wait SB flag,OK.send DevicAddr,wait AddFlag,OK.send data(8 bit register address),not a ACK.

1.the communication often error,once error the communication not longer work well,send start,wait SB flag,OK.send DevicAddr,wait AddFlag,OK.send data(8 bit register address),not a ACK.

2.if I erase stm32F103 program and power down about 1 minute ,then power up and program stm32F103,the MMA8452 will communication again until next time error. why?

3.If I only power down stm32F103 about 1 minute ,then power up,the MMA8452 will not communication again.send start,wait SB flag,OK.send DevicAddr,wait AddFlag,OK.send data(8 bit register address),not a ACK. why?

Labels (1)
0 Kudos
Reply
3 Replies

1,422 Views
reyes
NXP TechSupport
NXP TechSupport

Hi Jifa He,

This is the first time I heard about the MMA8452 i2c bus collision. Can you give me the name of your company?

Can you identify if the problem is temperature related?

Why do you say MAG3110 OFTEN work?

I would need more details about it to try to identify the source of the problem.

Could you please share your Schematics?

Have you tried to power down the Veyron device, and clear the i2c bus?

Is the timing for signal set right?

Regards,

Jose

0 Kudos
Reply

1,422 Views
jfh
Contributor I

Why do you say MAG3110 OFTEN work?

RE:MAG3110 have not communication error before MMA8452 error.


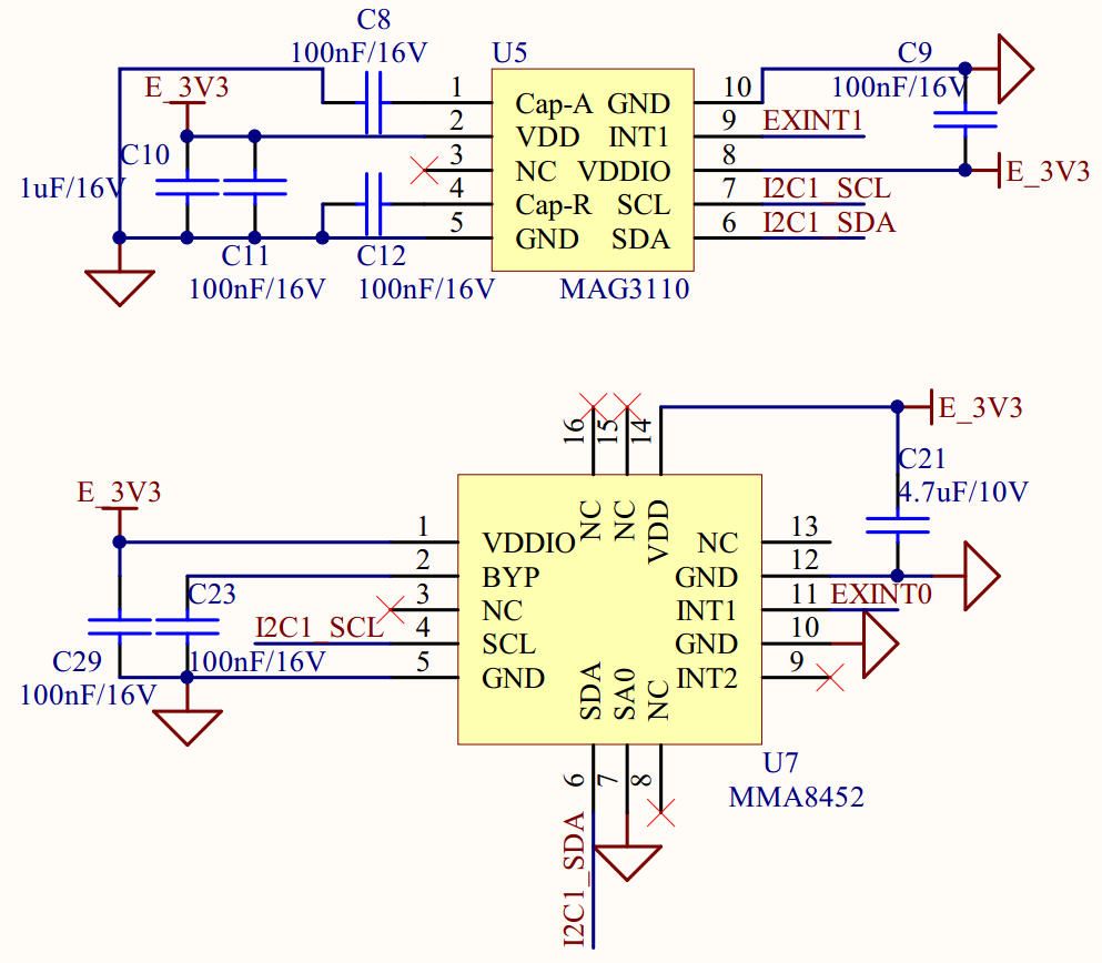
Could you please share your Schematics?


RE:

2014-5-16 8.36.49 0002.jpg

2014-5-16 8.36.03 0001.jpg



0 Kudos
Reply

1,422 Views
egoodii
Senior Contributor III

At this point all I can do is commiserate!  We have just about the same issue using an MMA8450 on an OMAP (1.8V I/O).  When these parts are powered-up between 30 and 50C the initial communication-write will NOT ACK, and the same for attempts thereafter.  IF the part was outside that range at power-up and for the initial communication, further communication seems to proceed just fine irrespective of the part temperature.

0 Kudos
Reply