S32K3 Padkeeping function during standby mode testing

キャンセル
次の結果を表示 
表示  限定  | 次の代わりに検索 
もしかして: 

S32K3 Padkeeping function during standby mode testing

S32K3 Padkeeping function during standby mode testing

Due to K3 hasn't been mass-produced yet, this content is moved to S32K3 Internal forum: https://community.nxp.com/t5/S32K3-Internal-Community/S32K3-Low-power-lab/ta-p/1280219

Any question, pls contact Jeremy.he@nxp.com.

コメント

Hello @Jeremy_He,

I've got one question: In case a pin is GPIO IN and selected as a wake up source, if that pin is kept as PAD KEEPING, could that pin still able to wake up the MCU during standby mode?

Best Regards,

Nam

Hi Nam,

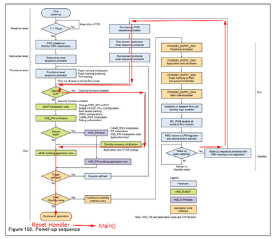
The time pad keeping functioning is when MCU is reinitializing after wakeup, Like the below diagram. It won't affect the mode during standby mode. So the pin defined as wakeup function will always function as a wakeup pin during standby mode.

nxf58909_0-1619683314437.png

 

Best wishes.

Jeremy

%3CLINGO-SUB%20id%3D%22lingo-sub-1258748%22%20slang%3D%22en-US%22%20mode%3D%22CREATE%22%3ES32K3%20%E3%82%B9%E3%82%BF%E3%83%B3%E3%83%90%E3%82%A4%E3%83%A2%E3%83%BC%E3%83%89%E3%83%86%E3%82%B9%E3%83%88%E4%B8%AD%E3%81%AE%E3%83%91%E3%83%83%E3%83%89%E3%82%AD%E3%83%BC%E3%83%94%E3%83%B3%E3%82%B0%E6%A9%9F%E8%83%BD%3C%2FLINGO-SUB%3E%3CLINGO-BODY%20id%3D%22lingo-body-1258748%22%20slang%3D%22en-US%22%20mode%3D%22CREATE%22%3E%0A%3CP%3EK3%20%E3%81%AF%E3%81%BE%E3%81%A0%E9%87%8F%E7%94%A3%E3%81%95%E3%82%8C%E3%81%A6%E3%81%84%E3%81%AA%E3%81%84%E3%81%9F%E3%82%81%E3%80%81%E3%81%93%E3%81%AE%E3%82%B3%E3%83%B3%E3%83%86%E3%83%B3%E3%83%84%E3%81%AF%20S32K3%20Internal%20forum%3A%3CSPAN%3E%26nbsp%3B%3C%2FSPAN%3E%3CA%20href%3D%22https%3A%2F%2Fcommunity.nxp.com%2Ft5%2FS32K3-Internal-Community%2FS32K3-Low-power-lab%2Fta-p%2F1280219%22%20target%3D%22_blank%22%3E%E3%81%AB%E7%A7%BB%E5%8B%95%E3%81%97%E3%81%BE%E3%81%97%E3%81%9F%20https%3A%2F%2Fcommunity.nxp.com%2Ft5%2FS32K3-Internal-Community%2FS32K3-Low-power-lab%2Fta-p%2F1280219%3C%2FA%3E%3C%2FP%3E%0A%3CP%3E%E3%81%94%E4%B8%8D%E6%98%8E%E3%81%AA%E7%82%B9%E3%81%8C%E3%81%94%E3%81%96%E3%81%84%E3%81%BE%E3%81%97%E3%81%9F%E3%82%89%E3%80%81pls%E3%81%AF%20Jeremy.he%40nxp.com%20%E3%81%AB%E3%81%8A%E5%95%8F%E3%81%84%E5%90%88%E3%82%8F%E3%81%9B%E3%81%8F%E3%81%A0%E3%81%95%E3%81%84%E3%80%82%3C%2FP%3E%0A%3C%2FLINGO-BODY%3E
100%が役に立ったと言っています (2/2)
バージョン履歴
最終更新日:
‎05-21-2021 01:40 AM
更新者: