Hi
Seems that you already refer to did not run without debugger
Please import hello_world_s32k116 example of S32K1 SDK403 in S32DS v3.4 and switch package.

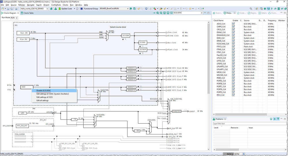
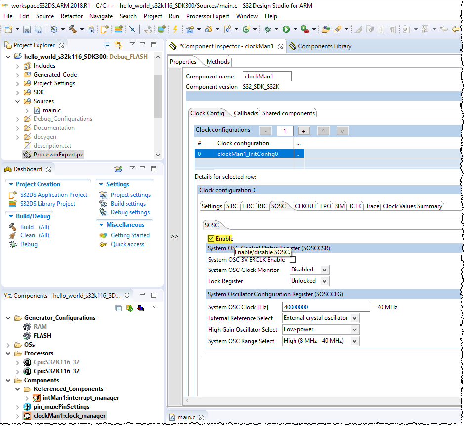
If there is no external 8MHz crystal, please disable it in Clocks tool.

Best Regards,
Robin
-------------------------------------------------------------------------------
Note:
- If this post answers your question, please click the "Mark Correct" button. Thank you!
- We are following threads for 7 weeks after the last post, later replies are ignored
Please open a new thread and refer to the closed one, if you have a related question at a later point in time.
-------------------------------------------------------------------------------