Hi,
I have designed a board with the MWCT1013 based on the WCT-15W1CFFPD reference design. When I try to charge a phone using my board the MWCT1013 successfully communicates with the Qi receiver but after a few seconds will stop charging and indicate that there is a fault with the LEDs. I cannot determine what fault is being triggered in the device. What could cause these issues? What are some debug steps that I should use to investigate this issue?
Some things that I have tried:
Powering the board externally from a clean supply: does not fix the issue
Disconnecting the Temperature monitoring resistor: does not fix the issue
Calibrating the ADC: Does not fix the issue
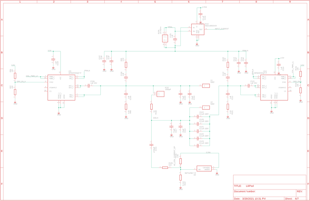
Reviewing my schematic vs the reference schematic: The big differences are the Half-bridge FETs and the current sense resistor. What are the Half-bridge FETs on the reference design?
The coil that I am using is the 595-WTSC-6R3K-A11-ND
Here is my schematic:



Thank you for your help!