k20/k40 USB connections, correct cct design

cancel
Showing results for 
Show  only  | Search instead for 
Did you mean: 

k20/k40 USB connections, correct cct design

2,129 Views
Cdn_aye
Senior Contributor I

Hi

I have been going through a revision of our k20 board and am concerned that we have an error in the USB design. It works but the flash drive seems too warm.

1)

In review of the Kinetis Freescale.User_Guide, it suggests the following design.

"The DCD module needs to know when the USB connector is plugged in. This can be

made using an I/O signal measuring the status of the VBUS line of the USB connector.

When the VBUS line becomes high, the software must call the start sequence routine of

the DCD module. (see I/O section for more details of the pin configuration)."

We have tied VBUS to +5V, as does the designs I have checked for the Tower Systems so how can the line be anything but high?

Or is this an assumption that the VBUS signal is arrives at a high level at sometime after the processor is stable, and then the processor should check the line before initializing the software?

2). The last question is the VOUT33 line, that seems to be used to charge a coin battery at times, and also power sections of the k40. Is this a normal design? We do not use the VOUT33 regulator at all, because we are using the output of the board 3.3V regulator for all the MPU circuits. Should we create a separate 3.3V VOUT33 bus and then power just the MPU with the VOUT33 output? I also do not understand the comment about enabling the regulator to make sure the pull-up is present?

"Voltage Regulator

The USB transceiver power line comes directly from the VOUT33 (voltage regulator

output). Therefore the regulator must be enabled to make sure that the pull-up is present

when needed."

"

Voltage Regulator

The USB transceiver power supply comes directly from VOUT33 (voltage regulator

output). Therefore, the regulator must be enabled to supply 3.3 V to the transceiver."

The USB power we are using is 5V to the USB, VOUT33 is not connected, what 3.3v transceiver is being referenced? Do they mean the internal transceiver is enabled via a register bit, if so what has that to do with VOUT33 that doesn't seem to even connect to anything to do with the USB device, which is at 5V?

I have read through a number of the USB posts and do not see these issues addressed. Is this a major mistake on our part or perhaps I am missing the point being made in the documentation.

Any help would be very welcome, thanks.

Robert

Labels (1)
0 Kudos
Reply
5 Replies

1,656 Views
Hui_Ma
NXP TechSupport
NXP TechSupport

Hi Robert,

I think customer is using power from USB VBUS. When the board connects to USB host,the VBUS will power the board, and the chip will finish POR(power on reset) processing and will load and run the code. The code will set GPIO pin to detect the VBUS line and when the detection sequence is completed, the application will read the result in DCD register.

More detailed info about DCD software, customer can refer <Kinetis Peripheral Module Quick Reference> chapter 14 about DCD software. It can use PORT polling mode or Port interrupt, when using the Port interrupt, the port initialization code need after the USB and DCD initialization.

About VOUT33 line, it could provide 120mA current output.

The USB regulator is enabled by default; therefore, no initialization is required unless the regulator was previously disabled by the software after the last POR. The USB transceiver power line comes directly from the VOUT33 (voltage regulator output).

If there doesn't use VOUT33 output voltage to power the board, customer can keep the VOUT33 only connects external 2.2uF capacitor.

There are some designs about how to use USB regulator output voltage, below is some abstracted info from K40 reference manual:

1> AA/AAA cells power supply

CELL POWER.jpg

2> Li-Ion battery power supply

USB REGULATOR LI-ION.jpg

3> USB bus power supply

USB BUS POWER.jpg

Customer can refer AA/AAA cells power supply, as it is using another power to power the K40 and the board.

Customer need to connect USB VBUS line to VREGIN pin, then it will auto power the VOUT33 (also the USB transceiver ).

The USB voltage regualtor will get power from VREGIN pin and output from VOUT33 pin, by default, the USB voltage regulator is enabled.


Wish it helps.
best regards
Ma Hui

-----------------------------------------------------------------------------------------------------------------------
Note: If this post answers your question, please click the Correct Answer button. Thank you!
-----------------------------------------------------------------------------------------------------------------------

0 Kudos
Reply

1,656 Views
Cdn_aye
Senior Contributor I

Hi

Thank you but I think I do not understand yet. We are not using any power from the USB VBUS line (pin 1 of the A connector) we have that connected to VCC of the power regulator. It seems like we have made a mistake in the design, is that correct?

1) we do not use VOUT33 to power any of the K20, the Tower reference design does. Would you recommend powering the K20 from the VOUT33 line? We have a regulated 3.3v Vdd power right now direct to the K20, VOUT33 is floating, we will add the cap if we do not use it.

2) We have VREGIN tied to VCC 5V, VCC is also tied to pin 1 of the USB A connector which is directly from the 5v  regulator. Is this wrong?

From what you are saying we should not tie USB A pin 1 to VCC, but tie directly to VREGIN, but there is no power from the USB A connector, this is only used for a flash drive.

3) Are we wrong in using Vcc for the USB line, should this be 3.3v?

4) I am sorry but I don't understand this. There is no power from the USB A pin 1 on just a flashdrive system, and VREGIN would have not power if nothing was connected to this input. How do we get 5v to the VBUS pin when VREGIN is an input??

" Customer need to connect USB VBUS line to VREGIN pin, then it will auto power the VOUT33 (also the USB transceiver ).

The USB voltage regualtor will get power from VREGIN pin and output from VOUT33 pin, by default, the USB voltage regulator is enabled."

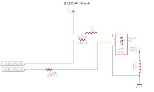
our usb cct

Thank you for the help

Robert

usb_cct.jpg

k20 VCC, VREGIN cctk20.jpg

0 Kudos
Reply

1,656 Views
Hui_Ma
NXP TechSupport
NXP TechSupport

Hi, Robert,

1) we do not use VOUT33 to power any of the K20, the Tower reference design does. Would you recommend powering the K20 from the VOUT33 line? We have a regulated 3.3v Vdd power right now direct to the K20, VOUT33 is floating, we will add the cap if we do not use it.

No, there is no need to power the K20 with VOUT33 line. Your design should works. The VOUT33 must connect the external 2.2uF cap.

2) We have VREGIN tied to VCC 5V, VCC is also tied to pin 1 of the USB A connector which is directly from the 5v  regulator. Is this wrong?

It is correct.

From what you are saying we should not tie USB A pin 1 to VCC, but tie directly to VREGIN, but there is no power from the USB A connector, this is only used for a flash drive.

K20 VERGIN should be connect with USB VBUA directly.

3) Are we wrong in using Vcc for the USB line, should this be 3.3v?

You can connect K20 VDD to external regulator 3.3V output. 

4) I am sorry but I don't understand this. There is no power from the USB A pin 1 on just a flashdrive system, and VREGIN would have not power if nothing was connected to this input. How do we get 5v to the VBUS pin when VREGIN is an input??

From your design, the K20 VREGIN connects with USB VBUS, there should be correct.


Wish it helps.
best regards
Ma Hui

-----------------------------------------------------------------------------------------------------------------------
Note: If this post answers your question, please click the Correct Answer button. Thank you!
-----------------------------------------------------------------------------------------------------------------------

0 Kudos
Reply

1,656 Views
Cdn_aye
Senior Contributor I

Hi Ma

I just want to be sure I understand this correctly.

<

<From what you are saying we should not tie USB A pin 1 to VCC, but tie directly to VREGIN, but there is no power from the USB A connector, this is only used for a flash drive.

<

<K20 VERGIN should be connect with USB VBUA directly.

<

<3) Are we wrong in using Vcc for the USB line, should this be 3.3v?

<

<You can connect K20 VDD to external regulator 3.3V output. 

///////////////////////////////////////////////

1) we have VREGIN tied as an input to VBUS (USB-A pin 1) which is tied to VCC, in the designs you attached there was no power source for the  VBUS (USB-A pin 1) , was that for a cable/hub connection where the , external device supplies the power? The first design shows an AAA battery source, but there is also no  VBUS (USB-A pin 1). How does the flashdrive get its power in this design?

2) " Are we wrong in using Vcc for the USB line, should this be 3.3v?"

<You can connect K20 VDD to external regulator 3.3V output. 


////

I understand that Vdd should go to 3.3v, but what do you mean by this statement?

"The USB transceiver power line comes directly from the VOUT33 (voltage regulator output)."

If the USB transceiver power line is USB-A pin1, or VBUS, that would make the VBUS input at 3.3v, will the device operate at 3.3v, VOUT33 is 3.3v. I thought the USB spec had the USB devices working at 5v or can 3.3v be used.


The reason I need to know is we are seeing too much current being drawn by the 5v regulator and the USB device is warm, it shouldn't be since the spec says that the maximum current draw cannot exceed 2.2ma. So I am looking for a reason why we have excessive draw on the 5v line and the information you gave me has made me wonder if I misunderstood the USB design spec.


Please clarify


Thank you


Robert

0 Kudos
Reply

1,656 Views
Hui_Ma
NXP TechSupport
NXP TechSupport

Hi Robert,

For K20 USB module will be used, the VERGIN should connect with 5V power, whatever 5V coming from on board 5V power or USB VBUS.

For the USB application, the VCC should be 5V in your design.

Your design as USB host, provide power to external USB device. So you can use VCC(5V) connects with USB-A pin 1 and use VCC(5V) connects with VREGIN pin.

The USB transceiver works with 3.3V, the USB D+/D- signal is 3.3V also. Only the VBUS is 5V.


Wish it helps.
best regards
Ma Hui

-----------------------------------------------------------------------------------------------------------------------
Note: If this post answers your question, please click the Correct Answer button. Thank you!
-----------------------------------------------------------------------------------------------------------------------

0 Kudos
Reply