TWR-K40D100M / TWR-SER FlexCAN issues

cancel
Showing results for 
Show  only  | Search instead for 
Did you mean: 

TWR-K40D100M / TWR-SER FlexCAN issues

2,972 Views
efrencabebe
Contributor III

Hello,

 

I've been having some trouble with sending out a CAN message from the TWR-SER board using the TWR-K40100M module on an actual CAN network (not in loopback mode).

 

Details:
Kinetis Design Studio 3.2.0

Processor Expert

CAN_LDD bean

TWR-K40D100M

TWR-SER

 

I am trying to achieve a successful CAN message transmission from the TWR-SER to an external CAN node.

 

The test network is terminated at both ends (at the TWR-SER board and at the CANbus monitor device)!

 

 165150_165150.pngpastedImage_1.png

On the TWR-SER module


------------------------------------------------------------------------------------------------------------------------- 

in main.c

165151_165151.pngpastedImage_2.png

in Events.c:

165164_165164.pngpastedImage_5.png

On the K40D100M

  • Followed the example FlexCAN initialization from the help document
    • Interrupt-driven TX transfer (using Events.c)

 

When I initiate a CAN transmit message, the function returns an error code of 0 (ERR_OK), but then the program would hang at the while loop checking DataFrameTxFlg. During debugging, CAN1_OnFreeTx_Buffer never triggers. The entire hardware configuration is correct (as far as I know). The FlexCAN software initialization seems to be correct, but the CAN1_OnFreeTx_Buffer not triggering I am still unsure about.

 

Attached is my project.


Any advice / guidance is appreciated!
Efren

Original Attachment has been moved to: BMS_Controller.zip

4 Replies

2,610 Views
efrencabebe
Contributor III

Update: I placed a scope probe on the CANTX header pin on the TWR-SER board (which connects to PTE_24 (configured as CAN_TX) on the TWR-K40D100 board.

  • The scope shows no signal activity when calling CAN1_SendTxFrame. I've verified from PTE_24 (CAN1_TX) / PTE_25 (CAN1_RX) on the TWR-K40D100M board to J5 pin  7 (CAN_TX) / J5 pin 5 (CAN_RX) the TWR-SER board.
  • I have good confidence that the TJA1050T CAN module does work, as I sent an artificial msg over CAN and see activity on J5 pin 6 (C_RXD). 

So it leads to a few possible scenarios:

  • The CAN1 peripheral is not configured correctly (even using Processor Expert.
  • Somewhere from the expansion contacts to the MCU itself there is a discontinuity.

Here is the CAN1 CAN_LDD header showing CAN1 configuration:

/* ###################################################################
** This component module is generated by Processor Expert. Do not modify it.
** Filename : CAN1.c
** Project : BMS_Controller
** Processor : MK40DX256VMD10
** Component : CAN_LDD
** Version : Component 01.112, Driver 01.07, CPU db: 3.00.000
** Repository : Kinetis
** Compiler : GNU C Compiler
** Date/Time : 2016-09-28, 13:04, # CodeGen: 67
** Abstract :
** This component "CAN_LDD" implements a CAN serial channel.
** Settings :
** Component name : CAN1
** CAN channel : CAN1
** Interrupt service : Enabled
** Interrupt error : INT_CAN1_Error
** Interrupt error priority : medium priority
** Interrupt bus off : INT_CAN1_Bus_Off
** Interrupt bus off priority : medium priority
** Interrupt message buffers : INT_CAN1_ORed_Message_buffer
** Interrupt message buffers priority : medium priority
** Interrupt Tx warning : INT_CAN1_Tx_Warning
** Interrupt Tx warning priority : medium priority
** Interrupt Rx warning : INT_CAN1_Rx_Warning
** Interrupt Rx warning priority : medium priority
** Interrupt wake up : INT_CAN1_Wake_Up
** Interrupt wake up priority : medium priority
** Settings :
** Pins :
** Rx pin :
** Rx pin : ADC0_SE18/PTE25/CAN1_RX/UART4_RX/FB_AD23/EWM_IN
** Rx pin signal : CAN1_RX
** Tx pin :
** Tx pin : ADC0_SE17/PTE24/CAN1_TX/UART4_TX/EWM_OUT_b
** Tx pin Signal : CAN1_TX
** Global acceptance mask : yes
** Acceptance mask for buffer 0 .. n : 0x1FFFFFFF
** Acceptance mask for buffer 14 : 0x1FFFFFFF
** Acceptance mask for buffer 15 : 0x1FFFFFFF
** Receiver FIFO : Disabled
** Message buffers : 2
** Buffer0 :
** Buffer type : Receive
** Accept frames : Standard
** Message ID : 0x7FF
** Invidual Acceptance Mask : Disabled
** Buffer1 :
** Buffer type : Transmit
** Abort transmission mode : no
** Remote request storing : Remote Request Frame is stored
** Entire frame arbitration field comparison : no
** Local priority : no
** Self reception : Disabled
** Timer synchronization : Disabled
** Lowest buffer transmitted first : Lowest ID
** Loop mode : no
** Bus off recovery mode : Automatic
** Listen only mode : no
** Wake up : Disabled
** Timing :
** CAN timing calculator : click to run ->
** Propagation segment : 5
** Time segment 1 : 8
** Time segment 2 : 2
** Resync jump width : 1
** Time quanta per bit : 16
** Samples per bit : One sample
** Bit rate : 250 kbit/s
** Initialization :
** Enabled in init. code : yes
** Auto initialization : no
** Event mask :
** OnFreeTxBuffer : Enabled
** OnFullRxBuffer : Enabled
** OnTransmitWarning : Disabled
** OnReceiveWarning : Disabled
** OnBusOff : Disabled
** OnWakeUp : Disabled
** OnError : Disabled
** CPU clock/configuration selection :
** Clock configuration 0 : This component enabled
** Clock configuration 1 : This component disabled
** Clock configuration 2 : This component disabled
** Clock configuration 3 : This component disabled
** Clock configuration 4 : This component disabled
** Clock configuration 5 : This component disabled
** Clock configuration 6 : This component disabled
** Clock configuration 7 : This component disabled
** Contents :
** Init - LDD_TDeviceData* CAN1_Init(LDD_TUserData *UserDataPtr);
** Deinit - void CAN1_Deinit(LDD_TDeviceData *DeviceDataPtr);
** Enable - LDD_TError CAN1_Enable(LDD_TDeviceData *DeviceDataPtr);
** Disable - LDD_TError CAN1_Disable(LDD_TDeviceData *DeviceDataPtr);
** SetRxBufferID - LDD_TError CAN1_SetRxBufferID(LDD_TDeviceData *DeviceDataPtr,...
** SendFrame - LDD_TError CAN1_SendFrame(LDD_TDeviceData *DeviceDataPtr, LDD_CAN_TMBIndex...
** ReadFrame - LDD_TError CAN1_ReadFrame(LDD_TDeviceData *DeviceDataPtr, LDD_CAN_TMBIndex...
**
** Copyright : 1997 - 2015 Freescale Semiconductor, Inc.
** All Rights Reserved.
**
** Redistribution and use in source and binary forms, with or without modification,
** are permitted provided that the following conditions are met:
**
** o Redistributions of source code must retain the above copyright notice, this list
** of conditions and the following disclaimer.
**
** o Redistributions in binary form must reproduce the above copyright notice, this
** list of conditions and the following disclaimer in the documentation and/or
** other materials provided with the distribution.
**
** o Neither the name of Freescale Semiconductor, Inc. nor the names of its
** contributors may be used to endorse or promote products derived from this
** software without specific prior written permission.
**
** THIS SOFTWARE IS PROVIDED BY THE COPYRIGHT HOLDERS AND CONTRIBUTORS "AS IS" AND
** ANY EXPRESS OR IMPLIED WARRANTIES, INCLUDING, BUT NOT LIMITED TO, THE IMPLIED
** WARRANTIES OF MERCHANTABILITY AND FITNESS FOR A PARTICULAR PURPOSE ARE
** DISCLAIMED. IN NO EVENT SHALL THE COPYRIGHT HOLDER OR CONTRIBUTORS BE LIABLE FOR
** ANY DIRECT, INDIRECT, INCIDENTAL, SPECIAL, EXEMPLARY, OR CONSEQUENTIAL DAMAGES
** (INCLUDING, BUT NOT LIMITED TO, PROCUREMENT OF SUBSTITUTE GOODS OR SERVICES;
** LOSS OF USE, DATA, OR PROFITS; OR BUSINESS INTERRUPTION) HOWEVER CAUSED AND ON
** ANY THEORY OF LIABILITY, WHETHER IN CONTRACT, STRICT LIABILITY, OR TORT
** (INCLUDING NEGLIGENCE OR OTHERWISE) ARISING IN ANY WAY OUT OF THE USE OF THIS
** SOFTWARE, EVEN IF ADVISED OF THE POSSIBILITY OF SUCH DAMAGE.
**
** http: www.freescale.com
** mail: support@freescale.com
** ###################################################################*/
/*!
** @file CAN1.c
** @version 01.07
** @brief
** This component "CAN_LDD" implements a CAN serial channel.
*/
/*!
** @addtogroup CAN1_module CAN1 module documentation
** @{
*/

Here is the CAN1_Init function:

LDD_TDeviceData* CAN1_Init(LDD_TUserData *UserDataPtr)
{
/* Allocate LDD device structure */
CAN1_TDeviceDataPtr DeviceDataPrv;
/* {Default RTOS Adapter} Driver memory allocation: Dynamic allocation is simulated by a pointer to the static object */
DeviceDataPrv = &DeviceDataPrv__DEFAULT_RTOS_ALLOC;

DeviceDataPrv->BaseAddr = CAN1_BASE_PTR; /* Device base address*/
DeviceDataPrv->UserData = UserDataPtr; /* Store the RTOS device structure */
DeviceDataPrv->MaxDataLen = 0x08U; /* Max number of data to be sent in one frame */
DeviceDataPrv->MaxBufferIndex = (LDD_CAN_TMBIndex)(CAN1_CAN_MBUFFERS-1U); /* Number of max. message buffer index */
DeviceDataPrv->BuffersNumber = (LDD_CAN_TMBIndex)CAN1_CAN_MBUFFERS; /* Number of message buffers */
DeviceDataPrv->RxBufferMask = 0x01U; /* Bit mask for message buffers configured as receive */
DeviceDataPrv->TxBufferMask = 0x02U; /* Bit mask for message buffers configured as transmit */
DeviceDataPrv->EnUser = TRUE; /* Enable device */
/*Clock Gating initialization*/
/* SIM_SCGC3: FLEXCAN1=1 */
SIM_SCGC3 |= SIM_SCGC3_FLEXCAN1_MASK;
/* Allocate interrupt vectors */
/* {Default RTOS Adapter} Set interrupt vector: IVT is static, ISR parameter is passed by the global variable */
INT_CAN1_Error__DEFAULT_RTOS_ISRPARAM = DeviceDataPrv;
/* {Default RTOS Adapter} Set interrupt vector: IVT is static, ISR parameter is passed by the global variable */
INT_CAN1_Bus_Off__DEFAULT_RTOS_ISRPARAM = DeviceDataPrv;
/* {Default RTOS Adapter} Set interrupt vector: IVT is static, ISR parameter is passed by the global variable */
INT_CAN1_ORed_Message_buffer__DEFAULT_RTOS_ISRPARAM = DeviceDataPrv;
/* {Default RTOS Adapter} Set interrupt vector: IVT is static, ISR parameter is passed by the global variable */
INT_CAN1_Tx_Warning__DEFAULT_RTOS_ISRPARAM = DeviceDataPrv;
/* {Default RTOS Adapter} Set interrupt vector: IVT is static, ISR parameter is passed by the global variable */
INT_CAN1_Rx_Warning__DEFAULT_RTOS_ISRPARAM = DeviceDataPrv;
/* {Default RTOS Adapter} Set interrupt vector: IVT is static, ISR parameter is passed by the global variable */
INT_CAN1_Wake_Up__DEFAULT_RTOS_ISRPARAM = DeviceDataPrv;

/* initialization of CAN RX pin¨*/
/* PORTE_PCR25: ISF=0,MUX=2 */
PORTE_PCR25 = (uint32_t)((PORTE_PCR25 & (uint32_t)~(uint32_t)(
PORT_PCR_ISF_MASK |
PORT_PCR_MUX(0x05)
)) | (uint32_t)(
PORT_PCR_MUX(0x02)
));
PORT_PDD_SetPinPullSelect(PORTE_BASE_PTR, 25, PORT_PDD_PULL_UP);
PORT_PDD_SetPinPullEnable(PORTE_BASE_PTR, 25, PORT_PDD_PULL_ENABLE);
/* initialization of CAN TX pin */
/* PORTE_PCR24: ISF=0,MUX=2 */
PORTE_PCR24 = (uint32_t)((PORTE_PCR24 & (uint32_t)~(uint32_t)(
PORT_PCR_ISF_MASK |
PORT_PCR_MUX(0x05)
)) | (uint32_t)(
PORT_PCR_MUX(0x02)
));
PORT_PDD_SetPinPullSelect(PORTE_BASE_PTR, 24, PORT_PDD_PULL_UP);
PORT_PDD_SetPinPullEnable(PORTE_BASE_PTR, 24, PORT_PDD_PULL_ENABLE);
/*Interrupt priorities*/
/* NVICIP39: PRI39=0x80 */
NVICIP39 = NVIC_IP_PRI39(0x80);
/* NVICISER1: SETENA|=0x80 */
NVICISER1 |= NVIC_ISER_SETENA(0x80);
/* NVICIP38: PRI38=0x80 */
NVICIP38 = NVIC_IP_PRI38(0x80);
/* NVICISER1: SETENA|=0x40 */
NVICISER1 |= NVIC_ISER_SETENA(0x40);
/* NVICIP37: PRI37=0x80 */
NVICIP37 = NVIC_IP_PRI37(0x80);
/* NVICISER1: SETENA|=0x20 */
NVICISER1 |= NVIC_ISER_SETENA(0x20);
/* NVICIP40: PRI40=0x80 */
NVICIP40 = NVIC_IP_PRI40(0x80);
/* NVICISER1: SETENA|=0x0100 */
NVICISER1 |= NVIC_ISER_SETENA(0x0100);
/* NVICIP41: PRI41=0x80 */
NVICIP41 = NVIC_IP_PRI41(0x80);
/* NVICISER1: SETENA|=0x0200 */
NVICISER1 |= NVIC_ISER_SETENA(0x0200);
/* NVICIP42: PRI42=0x80 */
NVICIP42 = NVIC_IP_PRI42(0x80);
/* NVICISER1: SETENA|=0x0400 */
NVICISER1 |= NVIC_ISER_SETENA(0x0400);
/* CAN1_MCR: MDIS=1 */
CAN1_MCR |= CAN_MCR_MDIS_MASK; /* Disable CAN module */
/*XTAL Clock*/
/* CAN1_CTRL1: PRESDIV=0,RJW=0,PSEG1=0,PSEG2=0,BOFFMSK=0,ERRMSK=0,CLKSRC=0,LPB=0,TWRNMSK=0,RWRNMSK=0,??=0,??=0,SMP=0,BOFFREC=0,TSYN=0,LBUF=0,LOM=0,PROPSEG=0 */
CAN1_CTRL1 = CAN_CTRL1_PRESDIV(0x00) |
CAN_CTRL1_RJW(0x00) |
CAN_CTRL1_PSEG1(0x00) |
CAN_CTRL1_PSEG2(0x00) |
CAN_CTRL1_PROPSEG(0x00);
/* CAN1_MCR: MDIS=0,SOFTRST=1 */
CAN1_MCR = (uint32_t)((CAN1_MCR & (uint32_t)~(uint32_t)(
CAN_MCR_MDIS_MASK
)) | (uint32_t)(
CAN_MCR_SOFTRST_MASK
)); /* Soft Reset */
while (CAN_PDD_GetSoftResetState(CAN1_BASE_PTR) == CAN_PDD_NOT_RESET){} /* Wait for Soft reset Acknowledge */
while (CAN_PDD_GetFreezeAck(CAN1_BASE_PTR) == CAN_PDD_NOT_FREEZE){} /* Wait for entering the freeze mode */
/* CAN1_MCR: WRNEN=1,SRXDIS=1,MAXMB&=~0x0E,MAXMB|=1 */
CAN1_MCR = (uint32_t)((CAN1_MCR & (uint32_t)~(uint32_t)(
CAN_MCR_MAXMB(0x0E)
)) | (uint32_t)(
CAN_MCR_WRNEN_MASK |
CAN_MCR_SRXDIS_MASK |
CAN_MCR_MAXMB(0x01)
)); /* MCR reg. Settings */
/* CAN1_CTRL1: PRESDIV|=1,PSEG1=7,PSEG2|=1,LBUF=1,PROPSEG|=4 */
CAN1_CTRL1 |= CAN_CTRL1_PRESDIV(0x01) |
CAN_CTRL1_PSEG1(0x07) |
CAN_CTRL1_PSEG2(0x01) |
CAN_CTRL1_LBUF_MASK |
CAN_CTRL1_PROPSEG(0x04); /* Setting CTRL1 register */
/* CAN1_CTRL2: RRS=1 */
CAN1_CTRL2 |= CAN_CTRL2_RRS_MASK; /* Setting CTRL2 register */
/* CAN1_RXMGMASK: MG=0x1FFFFFFF */
CAN1_RXMGMASK = CAN_RXMGMASK_MG(0x1FFFFFFF); /* Set the Global acceptance mask register */
/* CAN1_RX14MASK: RX14M=0x1FFFFFFF */
CAN1_RX14MASK = CAN_RX14MASK_RX14M(0x1FFFFFFF); /* Set the acceptance mask register for buffers 14 */
/* CAN1_RX15MASK: RX15M=0x1FFFFFFF */
CAN1_RX15MASK = CAN_RX15MASK_RX15M(0x1FFFFFFF); /* Set the acceptance mask register for buffers 15 */
/* Initialize the message buffer 0 - Rx */
CAN_PDD_SetMessageBufferCode(CAN1_BASE_PTR, 0U, CAN_PDD_MB_RX_NOT_ACTIVE);
CAN_PDD_EnableMessageBufferIDExt(CAN1_BASE_PTR, 0U, PDD_DISABLE); /* Extended Frame bit IDE clear*/
CAN_PDD_SetMessageBufferID(CAN1_BASE_PTR, 0U, CAN_PDD_BUFFER_ID_STD, 0x07FFU); /* Set standard buffer ID */
CAN_PDD_SetMessageBufferCode(CAN1_BASE_PTR, 0U, CAN_PDD_MB_RX_EMPTY); /* Empty Frame*/
CAN_PDD_EnableMessageBufferSRR(CAN1_BASE_PTR, 0U, PDD_DISABLE); /* SRR set to 0 */
CAN_PDD_EnableMessageBufferRTR(CAN1_BASE_PTR, 0U, PDD_DISABLE); /* RTR set to 0*/
CAN_PDD_SetMessageBufferWORD0(CAN1_BASE_PTR, 0U, 0x00U); /*Clear Data field*/
CAN_PDD_SetMessageBufferWORD1(CAN1_BASE_PTR, 0U, 0x00U); /*Clear Data field*/
CAN_PDD_SetMessageBufferTimeStamp(CAN1_BASE_PTR, 0U, 0x00U); /* Empty Frame*/
/* Initialize the message buffer 1 - Tx */
CAN_PDD_SetMessageBufferCode(CAN1_BASE_PTR, 1U, CAN_PDD_MB_TX_NOT_ACTIVE); /* Control/status word to hold Tx message buffer 1 inactive */
CAN_PDD_EnableMessageBufferSRR(CAN1_BASE_PTR, 1U, PDD_DISABLE); /* SRR set to 0 */
CAN_PDD_EnableMessageBufferRTR(CAN1_BASE_PTR, 1U, PDD_DISABLE); /* RTR set to 0*/
CAN_PDD_SetMessageBufferWORD0(CAN1_BASE_PTR, 1U, 0x00U); /*Clear Data field*/
CAN_PDD_SetMessageBufferWORD1(CAN1_BASE_PTR, 1U, 0x00U); /*Clear Data field*/
CAN_PDD_SetMessageBufferTimeStamp(CAN1_BASE_PTR, 1U, 0x00U); /* Empty Frame*/
HWEnDi(DeviceDataPrv); /* Enable/disable device according to status flags */
/* Registration of the device structure */
PE_LDD_RegisterDeviceStructure(PE_LDD_COMPONENT_CAN1_ID,DeviceDataPrv);
return ((LDD_TDeviceDataPtr)DeviceDataPrv);
}

0 Kudos
Reply

2,610 Views
xiangjun_rong
NXP TechSupport
NXP TechSupport

Hi,

As an alternative, can you use the SDK2.0 based on K40 processor? there is FlexCAN example in SDK2.0

you can download SDK2.0 from the website:

http://www.nxp.com/ksdk

BR

Xiangjun Rong

0 Kudos
Reply

2,610 Views
xiangjun_rong
NXP TechSupport
NXP TechSupport

Hi,

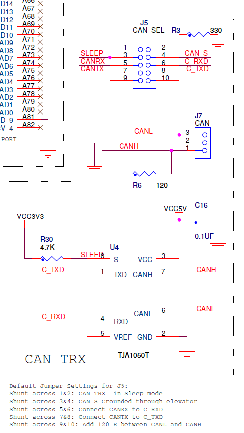
I think the jumper is okay to close all J5 on the TWR-SER board.

I have downloaded your code, but I faced some error when I compile and download. Anyway, can you check the CAN1 register to check whether the CAN1 register has be written?

BR

XiangJun Rong

0 Kudos
Reply

2,610 Views
efrencabebe
Contributor III

Hi Xiangjun,

Here are pictures of the relevant registers' values before the CAN1_SendFrame call:
pastedImage_7.png

pastedImage_1.png

pastedImage_5.png

pastedImage_6.png

relevant registers' values after the CAN1_SendFrame call, stuck at waiting for the DataFrameTxFlg to be set inside CAN1_FreeTxBuffer within Events.c:

pastedImage_18.png

pastedImage_17.png