UJA1169ATK - No V2 voltage after initial MTPNV programming

cancel
Showing results for 
Show  only  | Search instead for 
Did you mean: 

UJA1169ATK - No V2 voltage after initial MTPNV programming

3,134 Views
Poley
Contributor V

Hi all, I have a UJA1169ATK on my PCB with my S32K148. I am trying to set up my UJA but after the first flashattempt I now no longer get V2 voltage or and CAN transceiver activity as a result. Here is the SPI command string I sent, where have a I gone wrong and can I reset MTPNV or do I have to do the CANH, CANL and RST bit reset?

0xFD00
0xE100
if NVMPS == 1 then continue if not go to "SKIP"
0xE600
0xE804
0xEA7E
"SKIP"
0x0207
0x4002
0x9801
0x4601


Where am I going wrong with this? Any help is appreciated, thank you!

0 Kudos
Reply
8 Replies

3,058 Views
Poley
Contributor V

Hi @guoweisun 

Have you had a chance to look at this? Thank you!

0 Kudos
Reply

3,056 Views
guoweisun
NXP TechSupport
NXP TechSupport

Hi 

I checked your schematic here but no more issue found!

0 Kudos
Reply

3,053 Views
Poley
Contributor V

Hi @guoweisun 

 

What am I doing wrong with the SPI commands? Seems to be HW is fine, communication to the UJA is fine so there must be something off in my SPI command routing that is stopping V2 from being activated.

Thanks

0 Kudos
Reply

2,939 Views
guoweisun
NXP TechSupport
NXP TechSupport

Hi 

For the software please download for reference the drive from below link:

DocStore :: Products (nxp.com)

0 Kudos
Reply

2,933 Views
Poley
Contributor V

Hi @guoweisun 

 

i am using FlexIO for SPI and MBDT so that’s why I am using the raw SPI commands and why the example SW doesn’t help too much. I have gone through the examples and software application hints and that’s where I got these SPI commands from. This is why I was asking where I am going wrong in my commands? 

thanks

0 Kudos
Reply

2,949 Views
Poley
Contributor V

Hi @guoweisun , @PetrS 

 

Is there any update on this by any chance? I am still not sure where my SPI commands are going wrong to enable V2. Thanks!

0 Kudos
Reply

3,109 Views
guoweisun
NXP TechSupport
NXP TechSupport

HI

Could you please share with your schematic part of UJA1169?

0 Kudos
Reply

3,103 Views
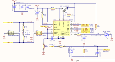
Poley
Contributor V

Hi @guoweisun , yep sure. V2 and CAN worked while it was in FNMC and I could read the identification register so I am assuming/hoping everything is ok hardware wise.

 

Poley_0-1713864773732.png

 

0 Kudos
Reply