MC56F8322 - Suspicious application crash

cancel
Showing results for 
Show  only  | Search instead for 
Did you mean: 

MC56F8322 - Suspicious application crash

3,003 Views
alikozan
Contributor II

Hello and good day,

 

I'm working with a custom board containing MC56F8322 digital signal controller. I have a software structure consists of two parts, a bootloader that is running at system startup, and an application software which the bootloader runs. As a sketch, the software flow is as explained below:

 

  1. The bootloader starts up, makes integrity check (CRC) of application software. If there is a problem with it, bootloader does not proceed. Else, it continues with number 2.
  2. The bootloader waits for some time (i.e. 100 ms) to get any command that the external system may send from serial port. If there is no command and the time is up, it continues with number 3. Else, it waits in this state.
  3. When the time is up, the bootloader first change vector table address to the application's one. After that, it jumps to the application start address.

 

I'm setting up this structure to two identical boards. While one of them are working fine, the other one crashes just after branching to the application.

 

I'm using Codewarrior IDE v8.3 with Codewarrior USB TAP for debugging. When I try to debug the application software on the crashing board, it loads the program but does not stop at any breakpoint, even in the startup assembly code. When I click to "Stop" button at debug session, I encounter the error message "CCS Debug: Failed to stop process". However, there is no problem with the other board at these steps.

 

I also tried to watch bootloader on the crashing card with debugger, to be sure that the application really passes CRC verification. Observed no problem here.

 

I've controlled the memory segments, but there seems no problem in writing and reading. Can you please make a comment about this situation?

 

Best regards

Ali

Labels (1)
0 Kudos
Reply
3 Replies

2,839 Views
johnlwinters
NXP Employee
NXP Employee

Can you post a schematic of the boards? We need to see how robust is the JTAG circuit.

0 Kudos
Reply

2,839 Views
alikozan
Contributor II

Hello again

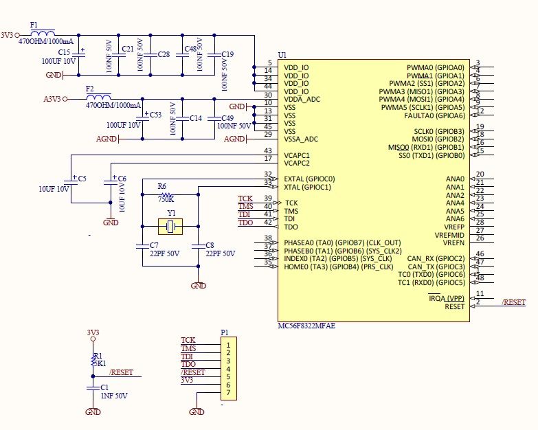
Thank you for your reply, but I'm sorry that I'm not permitted to send the full schematic of the board. Instead, I'm sending a clipped schematic below, consisting of JTAG and uC's power and clock input circuitry. I hope it will be sufficient for you.

MC56F8322 JTAG Connections.jpg

Anyway, I'd like to remind that, I can debug the bootloader executable on the crashing card, however I can not debug the application executable. I don't run the debug session on "Attach to Process" mode, since it is not supported by my USB TAP.

Best regards

Ali

0 Kudos
Reply

2,839 Views
johnlwinters
NXP Employee
NXP Employee

Hi.

Please refer to the data sheet for the reccommended pull ups or pull  downs for the JTAG signals.

Without these, debugging or even execution without the debugger attached, can be sporatic.