Good afternoon. I encountered a problem with CPU startup
The controller is under the following scheme.

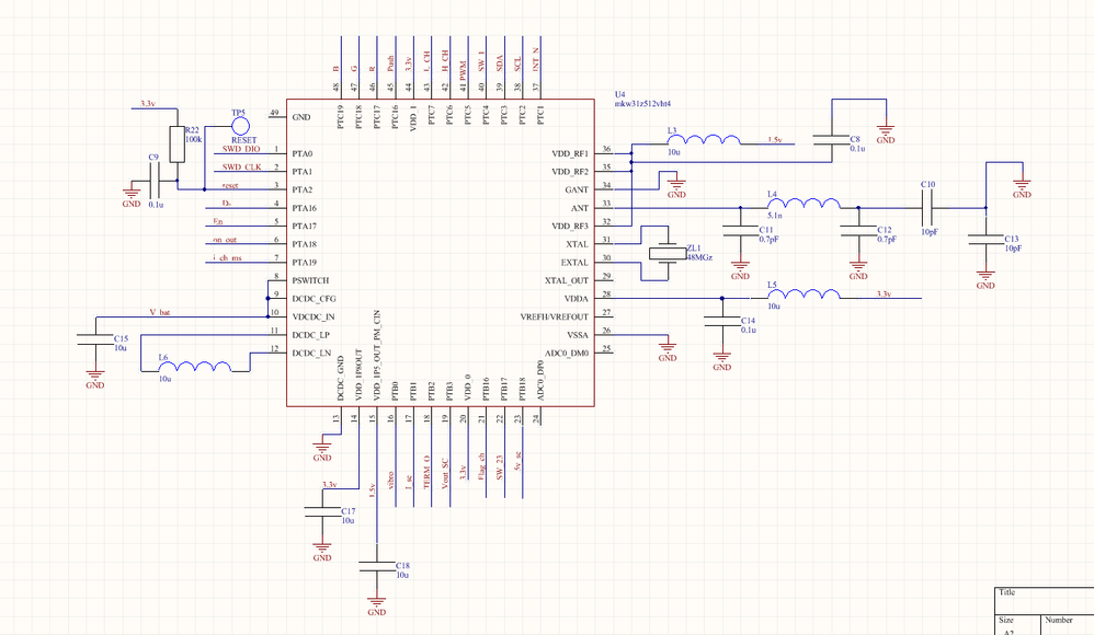
Schematic was imported from @frdm-kw41z board schematic
But at startup there are problems such as - lack of generation on quartz, resets twitch with a frequency of 10 kilohertz. The interface SDW works, BUCK MODE also works, there is a voltage of 1.8 and 1.5 volts. Mcu is MKW31Z512
Is anything missing on this schematic or something wrong?
I cannot launch controller well!