Hi @luqman82303
Thank you for reaching out!
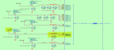
The SPI interface pins that you require ( HS_SPI1 (pins PIO1_3, PIO1_4, PIO1_5) ) do not support a power supply of 3.3v, according to the DS. This means that they are not capable to provide 3.3v

So, you may still use them by implementing an external voltage level translator adptater circuit made by your own. As an alternative, please check if using VDDIO_3 pins works for you, since VDDIO_3 can support 1.8V and 3.3V. For doing so, you can first check muxing alternatives for SPI on VDDIO_3 pins by using our Config Tools Pins tool. According to what I can see on the EVK , the VDDIO_3 is already being powered to 3.3v. So this may be a feasible solution.

Also, review if those pins can be routed and connected out of the EVK, if not, you will have to do your custom design to test them.
I have not discussed anything regarding the PMIC setup and the error you are facing, as I want to point out the VDDIO_3 pins option.
Diego