Hello @syed1 ,
To ensure that your issue is with respect a configuration of XIP or that the issue is in something else, you can probe the example of the SDK (version 2.15.1) called "Hello_world", with the difference that the application will run from the RAM of the processor instead of the external flash. This to discard issues with the hardware of your processor.
By default, the example of "Hello_world" uses the external FLASH. You can change your project to run in RAM enabling this box:

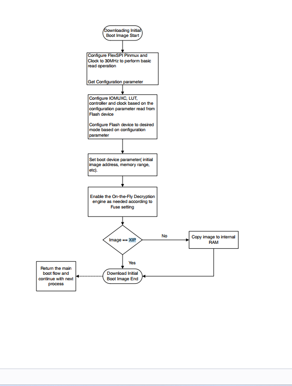
If the "hello_world" example ran correctly in RAM, you can probe the same example but now running in the FLASH. At the same time, this example configures the external flash FLASH in the XIP mode, as show the image below:

This is something to highlight because in the event that it does run, we know that your FLASH runs correctly with XIP.
In the other hand, with respect your image, if you have an EVK, you can prove if the image is well built by flashing it to the EVK and corroborating that runs correctly.
Anyone that will be your result, do not hesitate to let me know.
BR,
Habib.