
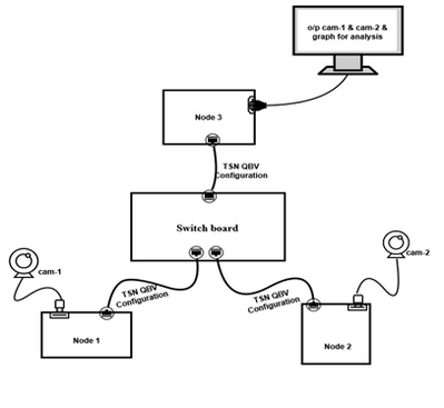
The above image is the setup diagram. i want to configure QBV on switch, but not able to do it. node 1 (eth1) is connected to swp0 of switch and mode 2(eth1) is connected to swp1 of switch. and node 3 (eth1) is connected to swp2 of switch. i tried to configure qbv at swp2 but its not working.
i followed https://docs.nxp.com/bundle/Layerscape_Linux_Distribution_POC_User_Guide/page/topics/qbv_test.html document for configuration.
but it is not working.
please help me with the following:
1. if video streaming and one dummy traffic are generated from node 1 and node 2 and traveling towards node 3 and i want to prioritize video streaming of node 1 then how configure?
2. Can we configure qbv at egress port only ?
3. is it necessary to use tsn tool in ls1028ardb switch?