The imx6q board designed in this paper will have problems when it is reset after entering the Linux system.but when reset from uboot is ok. when reset from linux,the system will enter uboot,but just show the log is as follows,i can't operate Console
U-Boot 2016.03 (Aug 06 2020 - 14:12:32 +0800)
CPU: Freescale i.MX6Q rev1.5 996 MHz (running at 792 MHz)
CPU: Extended Commercial temperature grade (-20C to 105C) at 44C
Reset cause: POR
Board: MX6-SabreSD
I2C: ready
SPI: ready
DRAM: 2 GiB
PMIC: PFUZE100 ID=0x10
MMC: init usdhc4
FSL_SDHC: 0
SF: Detected M25P80 with page size 256 Bytes, erase size 64 KiB, total 1 MiB
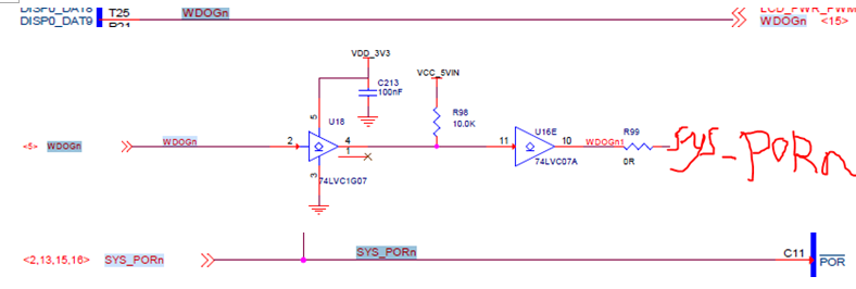
the reset circuit is designed as follows:

How can I solve this problem,can anyone help me?