imx6ULL with PF1510 PMIC and Software Reset

cancel
Showing results for 
Show  only  | Search instead for 
Did you mean: 

imx6ULL with PF1510 PMIC and Software Reset

2,137 Views
ET_Dev
Contributor III

Hello,

We have a custom board with imx6ULL PF1510 PMIC, the board power ups and functions fine. But now we are trying software reset using the terminal and the reset does not happen.

Shutdown works fine though. 

Do we need to add any thing specific to the PF1510 PMIC? In DTS or configurations for the software reset to work?

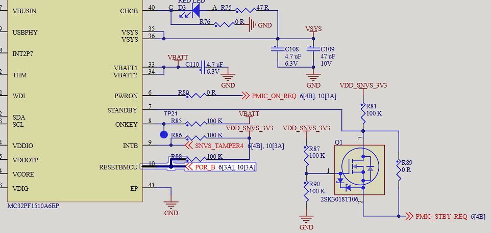
On the hardware we have the PMIC RESETBMCU connected to the Processor POR with a 100K Pull-up to VDD_SNVS_IN rail.

Any pointers to get the software reset working will be very useful.

 

Labels (4)
Tags (2)
0 Kudos
Reply
8 Replies

2,105 Views
JorgeCas
NXP TechSupport
NXP TechSupport

Hello,

Could you please share the steps you followed to replicate the issue?

Best regards.

0 Kudos
Reply

2,076 Views
ET_Dev
Contributor III

Hello Jorge Cas,

 

I am just looking to restart / reboot so I am using the command

sudo reboot

 

and then nothing happens. 

0 Kudos
Reply

2,059 Views
JorgeCas
NXP TechSupport
NXP TechSupport

Hello, 

This could be caused by a hardware connection issue.

Could you please share the PMIC/reset signal section of your schematic?

Best regards.

0 Kudos
Reply

2,043 Views
ET_Dev
Contributor III

Following is the connection on the PMIC side.

 

1.png

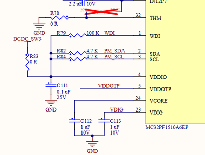
And below is the connection on the processor side.

2.png

Pls let me know what needs to be done for the software reset to work. 

0 Kudos
Reply

2,006 Views
JorgeCas
NXP TechSupport
NXP TechSupport

Hello,

What about WDI input in PMIC? It should be connected through a GPIO pin to soft reset, giving a low pulse to reboot.

This is configured in device tree, here an example.

Best regards.

0 Kudos
Reply

1,971 Views
ET_Dev
Contributor III

Jorge,

You mean I have to add the following to the DTS

 

 

		pinctrl_wdog: wdoggrp {
			fsl,pins = <
				MX6UL_PAD_LCD_RESET__WDOG1_WDOG_ANY    0x30b0
			>;
		};

 

 

 

&wdog1 {
	pinctrl-names = "default";
	pinctrl-0 = <&pinctrl_wdog>;
	fsl,ext-reset-output;
};

 

 

and connect the LCD_RESET to the WDI input of the PMIC?  (we can try this with other GPIOs later, but for now with the above DTS configuration)

ET_Dev_0-1733464850508.png

 

ET_Dev_1-1733464992885.png

 

 

0 Kudos
Reply

1,958 Views
ET_Dev
Contributor III

When we do what I have mentioned in my last message. The software reboot is working. However, we run into another issue, which is.

After we power off the board and try to power up again it does not power up. Is this because the WDI is pulled up to DCDC_SW3 which in turn is generated by the PMIC? So the PMIC is continuously triggered by the WDI? 

Should we instead be pulling WDI up to VDD_SNVS_3V3 ? Do you see any issues with this? 

0 Kudos
Reply

1,889 Views
JorgeCas
NXP TechSupport
NXP TechSupport

Hello,

The recommended connection is in page 93 if PMIC's datasheet.

Best regards.

0 Kudos
Reply