Hello,
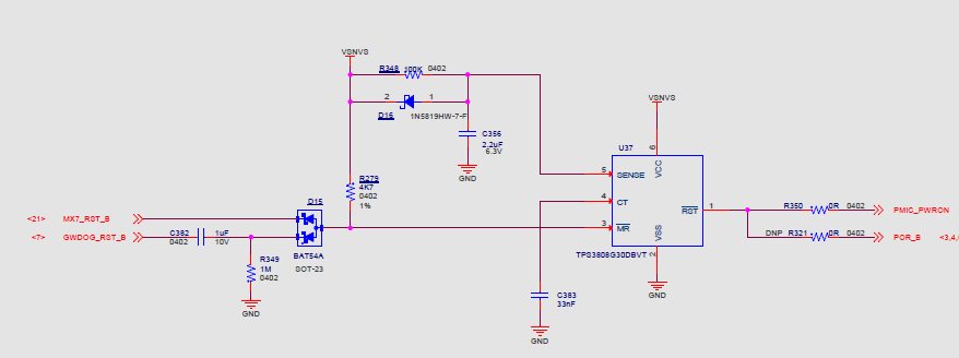
As I understand the following circuit is considered.

The mentioned circuit serves to meet general recommendation to remove power (voltage source)
for all components on the board in case of a processor reset. This avoids having to determine if a
component critical to rebooting the processor is in the necessary state to support a reboot.
So, total system POR may be recommended for reboot (via WDOG).
As for Your case, please check if VSNVS voltage is (always) provided.
Have a great day,
Yuri
-----------------------------------------------------------------------------------------------------------------------
Note: If this post answers your question, please click the Correct Answer button. Thank you!
-----------------------------------------------------------------------------------------------------------------------