1)We have same problem I.MX8MP Custom board have No SD card USB2.0 Only
how to Detect JTAG During Board bring up????
2)Same to that We have I.MX8MPlus EVK, in eMMC Contains Default Image after booting at Uboot stopped using putty then connecting JTAG results Connection Failed. Target Not detecting.TDO giving Constant 0.5V(Working 1.8V).
Without booting Processor(with Linux image) is it possible to detect JTAG?????
Configuration/Setup: Software: Arm Development studio,DT stream_DT(Debugger)
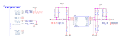
below image have Custom Board design USB connections,

Please guide us Whether with these pins USB detection is possible to load image using serial.
Also Guide us Detection of JTAG in EVK(Already eMMC image booting happened above said TDO giving 0.5v)????