We use i.MX6Q and sgtl5000 on fsl-yocto-3.10.17_1.0.0.
I paly a music with aplay command, But in the end of the music, there is a pop noise, it is not like play music on windows OS, in windows, the volume is slow down to zero in the end of music.
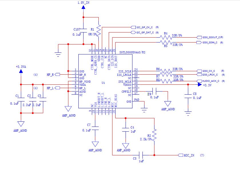
Our shecametic is


Our H/W has measured the HP_R signal with oscilloscope, in the end of music, the HP_R signal suddenly change from 1.5v to 0v, this change may caused the pop nosice, if this signal change from 1.5v. 1.2v, 1.0v, 0.8v ... 0.2v, 0v, maybe this issue will disappear.
Is this a driver issue or hardware issue? Can anybody help?!!!