What is the duty cycle tolerance for the i.MX6D XTALI input port?

cancel
Showing results for 
Show  only  | Search instead for 
Did you mean: 

What is the duty cycle tolerance for the i.MX6D XTALI input port?

1,034 Views
torus1000
Contributor V

Hi,

We plan to provide clock from external Oscillator to the XTALI pin.

We were looking for the XTALI spec but we couldn't find yet.

About Oscillator specification in i.MX6DQ.
https://community.nxp.com/thread/381454
Input spec for XTALI pin when using external clock source
https://community.nxp.com/thread/315174

Is there any specification of duty cycle for XTALI input?

Can anyone help me?

Labels (1)
0 Kudos
Reply
1 Reply

944 Views
weidong_sun
NXP TechSupport
NXP TechSupport

Hello torus,

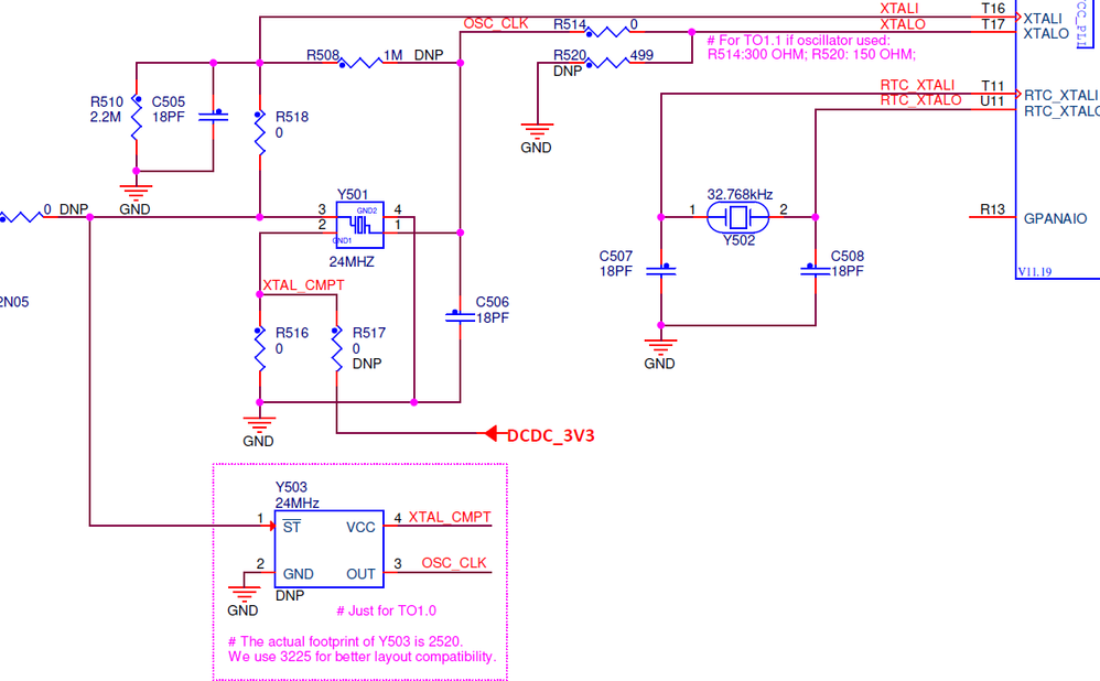
     For i.MX6 serials processors, their XTALs has the same architecture, see below, please!

pastedImage_1.png

So if you want to use Oscillator 24MHz, not Crystal 24MHz, XTALO should be input PAD, not XTALI. See schematic of i.MX6UL, we can get usage from it. see below, please!

pastedImage_2.png

you can download full schematic from NXP website.

The oscillator's output precision, 30ppm is OK.

Have a nice day!

TIC Weidong sun

0 Kudos
Reply