Hello,
We use LAN8720A as RMII phy on i.Mx6q, now we can set its IP but don't transfer data.

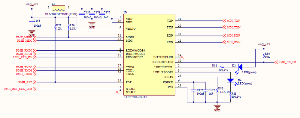
RMII_REF_CLK_50M is connected to GPIO_16.
board-mx6q_sabresd.h
MX6Q_PAD_ENET_MDIO__ENET_MDIO,
MX6Q_PAD_ENET_MDC__ENET_MDC,
MX6Q_PAD_ENET_RXD0__ENET_RDATA_0,
MX6Q_PAD_ENET_RXD1__ENET_RDATA_1,
MX6Q_PAD_ENET_CRS_DV__ENET_RX_EN,
MX6Q_PAD_ENET_RX_ER__ENET_RX_ER,
MX6Q_PAD_ENET_TXD0__ENET_TDATA_0,
MX6Q_PAD_ENET_TXD1__ENET_TDATA_1,
MX6Q_PAD_ENET_TX_EN__ENET_TX_EN,
MX6Q_PAD_GPIO_16__ENET_ANATOP_ETHERNET_REF_OUT,/* Internal connect for 1588 TS Clock 50M clock*/
MX6Q_PAD_RGMII_TD3__GPIO_6_23, /* RMII reset */
//MX6Q_PAD_GPIO_5__GPIO_1_5, /* PHY interrupt */
board-mx6q_sabresd.c
mxc_iomux_set_gpr_register(1, 21, 1, 1);
static int mx6q_sabresd_fec_phy_init(struct phy_device *phydev)
{
unsigned short val;
/* reset phy */
gpio_request(SABRESD_RMII_RST, "phy-rst");
gpio_direction_output(SABRESD_RMII_RST, 0);
mdelay(10);
gpio_direction_output(SABRESD_RMII_RST, 1);
val = phy_read(phydev, 0x0);
phy_write(phydev, 0x0, (val |BMCR_RESET));
msleep(500);
/* check phy power */
val = phy_read(phydev, 0x0);
if (val & BMCR_PDOWN)
{
phy_write(phydev, 0x0, (val & ~BMCR_PDOWN));
}
return 0;
}
static struct fec_platform_data fec_data __initdata = {
.init = mx6q_sabresd_fec_phy_init,
.phy = PHY_INTERFACE_MODE_RMII,
#ifdef CONFIG_MX6_ENET_IRQ_TO_GPIO
.gpio_irq = MX6_ENET_IRQ,
#endif
};