SPF-29090_C + UL Pullups Question

cancel
Showing results for 
Show  only  | Search instead for 
Did you mean: 

SPF-29090_C + UL Pullups Question

1,189 Views
nachodiz
Contributor III

Dear all,

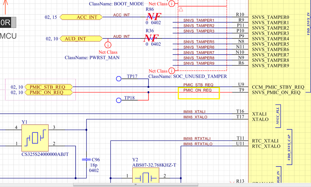
The SPF-29090 schematics seems to work as follows:

PF3001 SNVS Voltage Is not part of the sequence so its always present when power is applied to the board

Soc PMIC_STBY_REC out its pulled up to SNVS

PF3001 PWRON is Active HIGH

So this seem to work as follows:

When power its applied to the board, the PMIC sequence will start! Its not necessary to press ONOFF because by thefault PMIC ON REQ its PULLED UP TO SNVS

If ONOFF its pressed x seconds, the soc will tie PMIC EN_REQ to GND and pmic will turn off and after pressing again it will de-tie PMIQ ON REC from Ground AND PMIC will Start, the OFF its ok

But the first time power its applied to the board, the ON is wrong because the pmic will start???

d1.png

d2.png

Labels (6)
0 Kudos
Reply
1 Reply

1,098 Views
reyes
NXP TechSupport
NXP TechSupport

Hi,

Yes, you described correctly the functionality of the circuit, when power its applied to the board, the PMIC will start without the need of pressing the ONOFF because by default PMIC ON REQ its PULLED UP TO SNVS on T9 of the I.Mx.
If ONOFF its pressed x seconds, the soc will tie PMIC EN_REQ to GND and pmic will turn off and after pressing again it will de-tie PMIQ ON REC from Ground AND PMIC will Start.

However, this is not cataloged as a design error, it is the way it was designed.


Have a great day,
Jose

-----------------------------------------------------------------------------------------------------------------------
Note: If this post answers your question, please click the Correct Answer button. Thank you!
-----------------------------------------------------------------------------------------------------------------------

0 Kudos
Reply